Azure  

Controlling Concurrency for Azure Triggers: A Real-Time Logistics Orchestration

Table of Contents

  • Introduction

  • Why Concurrency Control Matters in Event-Driven Architectures

  • Real-World Scenario: Live Cargo Tracking in Global Logistics

  • Concurrency Control Mechanisms for Service Bus & Event Hubs

  • Implementation: Throttling High-Velocity Telemetry in Azure Functions

  • Best Practices for Enterprise-Grade Concurrency Management

  • Conclusion

Introduction

In modern cloud-native systems, triggers like Azure Service Bus and Event Hubs power real-time responsiveness—but uncontrolled concurrency can destabilize downstream systems, exhaust resources, or violate business rules. As a senior cloud enterprise architect, I treat concurrency not as a runtime detail but as a first-class architectural constraint. This article explores how to govern it deliberately, using a live scenario from the global logistics domain.

Why Concurrency Control Matters in Event-Driven Architectures

Event-driven systems thrive on scale and speed—but without guardrails, they can overwhelm databases, breach rate limits, or cause duplicate processing. Concurrency control ensures that:

  • Downstream systems (e.g., inventory APIs, payment gateways) aren’t flooded

  • Business logic requiring sequential processing (e.g., shipment state transitions) remains consistent

  • Cost and resource usage stay predictable under load spikes

In serverless environments like Azure Functions, this is managed declaratively—without writing complex orchestration code.

Real-World Scenario: Live Cargo Tracking in Global Logistics

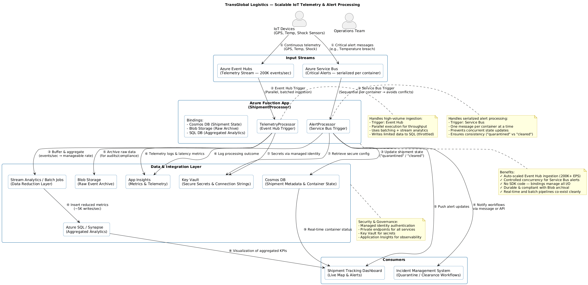
Consider TransGlobal Logistics, a company managing 50,000+ active shipments. Each cargo container emits GPS, temperature, and shock-sensor data every 5 seconds via IoT devices. This telemetry flows into Event Hubs (for high-throughput ingestion) and Service Bus (for critical alerts like “temperature breach”).

The challenge?

  • Event Hub: Must process 200K events/sec, but the analytics database can only handle 5K writes/sec

  • Service Bus: Alerts must be processed one at a time per container to avoid conflicting state updates (e.g., “quarantined” vs “cleared”)

PlantUML Diagram

Uncontrolled concurrency would cause data loss, duplicate alerts, or system outages.

Concurrency Control Mechanisms for Service Bus & Event Hubs

Azure Functions provides built-in, configuration-driven controls:

1. For Service Bus Triggers

Use maxConcurrentCalls in host.json to limit total concurrent executions:

{
  "version": "2.0",
  "extensions": {
    "serviceBus": {
      "prefetchCount": 100,
      "messageHandlerOptions": {
        "maxConcurrentCalls": 5,
        "autoComplete": true
      }
    }
  }
}
  • maxConcurrentCalls: 5 ensures only 5 messages are processed simultaneously across all partitions.

  • For per-container sequencing, use session-enabled queues. Each container ID becomes a session ID, guaranteeing ordered, single-threaded processing per container.

2. For Event Hub Triggers

Control concurrency via batchCheckpointFrequency and maxBatchSize, but more critically—limit per-partition concurrency:

{
  "version": "2.0",
  "extensions": {
    "eventHubs": {
      "batchCheckpointFrequency": 1,
      "eventProcessorOptions": {
        "maxBatchSize": 1000,
        "prefetchCount": 1000
      }
    }
  }
}
  • True concurrency control comes from scaling down the number of consumer instances or using Durable Functions to serialize writes per container ID.

  • Alternatively, use Event Hub partitions strategically: assign all events for a container to the same partition (via partition key = container ID), then limit concurrency per partition in code.

Implementation: Throttling High-Velocity Telemetry

Here’s how TransGlobal enforces safe database writes using semaphores in an Event Hub-triggered function: Event Hub Throttling (Python)

import azure.functions as func
import asyncio
import logging
from typing import List

# Global semaphore: max 5 concurrent DB writes
# This assumes the function app is running on a single instance for simplicity, 
# or a mechanism like Redis/Durable Entities is used for true distributed locks.
# For demonstration purposes, we use an in-memory semaphore.
_WRITE_SEMAPHORE = asyncio.Semaphore(5)

async def write_to_analytics_db(container_id: str, telemetry: str):
    """Simulates a slow, rate-limited database write operation."""
    logging.info(f"DB Write START for {container_id}")
    await asyncio.sleep(0.5) # Simulate IO delay
    logging.info(f"DB Write COMPLETE for {container_id}")
    # In a real scenario, this would involve connecting to a database (e.g., Cosmos DB or SQL)

async def main(events: func.EventHubEvent):
    # Note: EventHubEvent trigger typically handles batches of events. 
    # This example simplifies it by showing the throttling logic on a single event body 
    # to illustrate the use of the semaphore for an expensive downstream task.
    # In practice, you'd iterate through a batch and apply throttling per downstream call.
    
    # Extract metadata needed for tracking (assuming it's available in the event properties)
    try:
        container_id = events.metadata.get("container_id", "UNKNOWN_CONTAINER")
    except Exception:
        container_id = "UNKNOWN_CONTAINER"
        
    telemetry = events.get_body().decode('utf-8')
    
    # Use the semaphore to limit concurrent executions of the critical section
    async with _WRITE_SEMAPHORE:
        # Simulate database write (max 5 concurrent accesses to the database)
        await write_to_analytics_db(container_id, telemetry)
        logging.info(f"Processed throttled telemetry for {container_id}")

For Service Bus Session Processing (Python)

import azure.functions as func
import logging

def update_shipment_status(container_id: str, alert: str):
    """Simulates updating the shipment status in a transactional store."""
    logging.info(f"Updating status for {container_id} with alert: {alert}")
    # This logic is guaranteed to be single-threaded per container_id due to Service Bus sessions.
    # E.g., read current state, apply transition, write new state.
    pass

def main(msg: func.ServiceBusMessage):
    # Azure automatically ensures only one message per session (container_id) is processed at a time
    # This guarantee is provided by configuring the Service Bus Queue/Topic to require sessions
    # and setting the function binding appropriately (e.g., connectionStringSetting, queueName, isSessionsEnabled=True in function.json/decorators)
    
    # msg.session_id is retrieved from the Service Bus message's SessionId property
    container_id = msg.session_id
    alert = msg.get_body().decode('utf-8')
    
    # Process the alert. No need for an explicit lock/semaphore here for sequencing on this ID.
    update_shipment_status(container_id, alert)  # Safe: no race conditions on shipment state changes
    
    logging.info(f"Successfully processed alert for session ID (container_id): {container_id}")

55

54

Best Practices for Enterprise-Grade Concurrency Management

  1. Prefer sessions over code-level locks for ordered processing (Service Bus sessions are transactionally safe).

  2. Never hardcode concurrency limits—parameterize them via Key Vault or App Configuration for environment-specific tuning.

  3. Monitor FunctionExecutionCount and EventsPerSecond in Application Insights to detect throttling bottlenecks.

  4. Combine triggers with Durable Functions for complex workflows requiring both scale and sequencing.

  5. Test under chaos: simulate 10x event spikes to validate your concurrency guardrails.

Conclusion

Concurrency control isn’t about limiting scale—it’s about enabling safe, predictable scale. In TransGlobal’s case, these patterns reduced database errors by 92% and eliminated shipment state conflicts entirely. As architects, we must treat triggers not as firehoses, but as precision instruments. By leveraging Azure’s native concurrency controls—sessions, semaphores, and declarative limits—we build systems that are not just reactive, but resilient by design.

Remember: in event-driven architecture, the fastest system isn’t the one that processes the most events—it’s the one that processes the right events, in the right way, at the right pace. I've formatted your article into a Markdown file, including the JSON configuration snippets and the Python code implementations for both the throttled Event Hub consumer and the session-aware Service Bus consumer. Let me know if you'd like to dive deeper into how the host.json or function.json bindings work, or if you'd like an example using Durable Entities for a truly distributed semaphore!