Python  

How to Find the Strict Lower Triangular of a Matrix in Python

Table of Contents

  • Introduction

  • What Is a Strict Lower Triangular Matrix?

  • Real-World Scenario: Causal Inference in Healthcare Treatment Sequences

  • Methods to Extract the Strict Lower Triangular Part

  • Complete Implementation with Test Cases

  • Best Practices and Performance Tips

  • Conclusion

Introduction

Matrices are not just mathematical abstractions—they encode real relationships in data. One subtle but powerful variant is the strict lower triangular matrix, where even the main diagonal is zeroed out. This structure is essential in domains where causality, precedence, or time-ordering matters.

In this article, we’ll demystify the strict lower triangular form, apply it to a compelling use case in healthcare analytics, and provide clean, production-ready Python code with full test coverage.

What Is a Strict Lower Triangular Matrix?

A strict lower triangular matrix retains only the elements strictly below the main diagonal—everything on and above the diagonal becomes zero.

Given matrix A:

[1, 2, 3]
[4, 5, 6]
[7, 8, 9]

Its strict lower triangular form is:

[0, 0, 0]
[4, 0, 0]
[7, 8, 0]

Only elements where row > column survive.

Real-World Scenario: Causal Inference in Healthcare Treatment Sequences

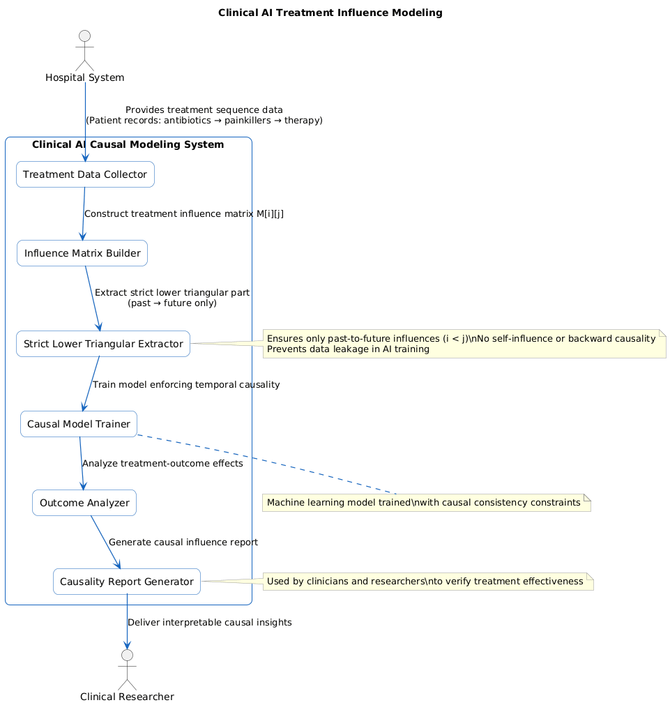
In a hospital, patients often receive a sequence of treatments: antibiotics → painkillers → physical therapy. Researchers want to model which earlier treatments influence later outcomes, but not self-influence or future-to-past effects. They construct a treatment influence matrix, where M[i][j] = strength of influence of treatment i on treatment j. To enforce causality, they extract the strict lower triangular part, ensuring that only past treatments (i < j) can influence future ones—never the reverse, and never themselves.

PlantUML Diagram

This prevents data leakage and ensures models respect the arrow of time—a critical requirement in clinical AI systems.

Methods to Extract the Strict Lower Triangular Part

1. Pure Python (Nested Loops)

def strict_lower_triangular_python(matrix):
    if not matrix:
        return []
    n = len(matrix)
    result = [[0] * n for _ in range(n)]
    for i in range(1, n):
        for j in range(i):
            result[i][j] = matrix[i][j]
    return result

2. List Comprehension (Concise)

def strict_lower_triangular_comp(matrix):
    n = len(matrix)
    return [
        [matrix[i][j] if j < i else 0 for j in range(n)]
        for i in range(n)
    ]

3. NumPy (Optimal)

import numpy as np

def strict_lower_triangular_numpy(matrix):
    arr = np.array(matrix)
    return np.tril(arr, k=-1)  # k=-1 excludes main diagonal

Complete Implementation with Test Cases

PlantUML Diagram
import numpy as np
import unittest

def strict_lower_triangular(matrix):
    """
    Returns the strict lower triangular part of a square matrix.
    Elements on and above the main diagonal are set to zero.
    """
    if not matrix:
        return []
    arr = np.array(matrix)
    if arr.ndim != 2 or arr.shape[0] != arr.shape[1]:
        raise ValueError("Input must be a square matrix")
    return np.tril(arr, k=-1).tolist()

class TestStrictLowerTriangular(unittest.TestCase):
    def test_basic_case(self):
        matrix = [[1, 2, 3], [4, 5, 6], [7, 8, 9]]
        expected = [[0, 0, 0], [4, 0, 0], [7, 8, 0]]
        self.assertEqual(strict_lower_triangular(matrix), expected)

    def test_2x2_matrix(self):
        self.assertEqual(strict_lower_triangular([[1, 2], [3, 4]]), [[0, 0], [3, 0]])

    def test_single_element(self):
        self.assertEqual(strict_lower_triangular([[5]]), [[0]])

    def test_empty_matrix(self):
        self.assertEqual(strict_lower_triangular([]), [])

    def test_already_strict(self):
        matrix = [[0, 0], [2, 0]]
        self.assertEqual(strict_lower_triangular(matrix), matrix)

    def test_non_square_raises_error(self):
        with self.assertRaises(ValueError):
            strict_lower_triangular([[1, 2, 3], [4, 5, 6]])

if __name__ == "__main__":
    # Example: Treatment influence matrix
    treatments = [
        [0.0, 0.3, 0.1],  # Antibiotics → others
        [0.0, 0.0, 0.5],  # Painkillers → others
        [0.0, 0.0, 0.0]   # Therapy → none (final step)
    ]
    print("Original influence matrix:")
    for row in treatments:
        print(row)
    
    causal = strict_lower_triangular(treatments)
    print("\nCausal (strict lower triangular) influence:")
    for row in causal:
        print(row)

    # Run tests
    unittest.main(argv=[''], exit=False, verbosity=2)
1

Best Practices and Performance Tips

  • Always use np.tril(matrix, k=-1)—it’s fast, correct, and idiomatic.

  • Validate input is square to avoid silent errors.

  • Never use [[0]*n]*n for 2D arrays—it creates aliasing bugs.

  • For massive matrices, consider memory-mapped arrays or sparse representations if density is low.

  • In causal modeling, combine with statistical significance thresholds to zero out weak influences.

Conclusion

The strict lower triangular matrix is a simple yet profound tool for enforcing temporal or causal order in data. From healthcare to supply chains to recommendation systems, it ensures your models respect real-world constraints. By using NumPy’s tril(k=-1), you get industrial-strength performance with minimal code. Remember: in data science, what you zero out is just as important as what you keep.