ASP.NET Core  

πŸš€ Minimal APIs vs Controllers in ASP.NET Core: Which One Should You Choose?

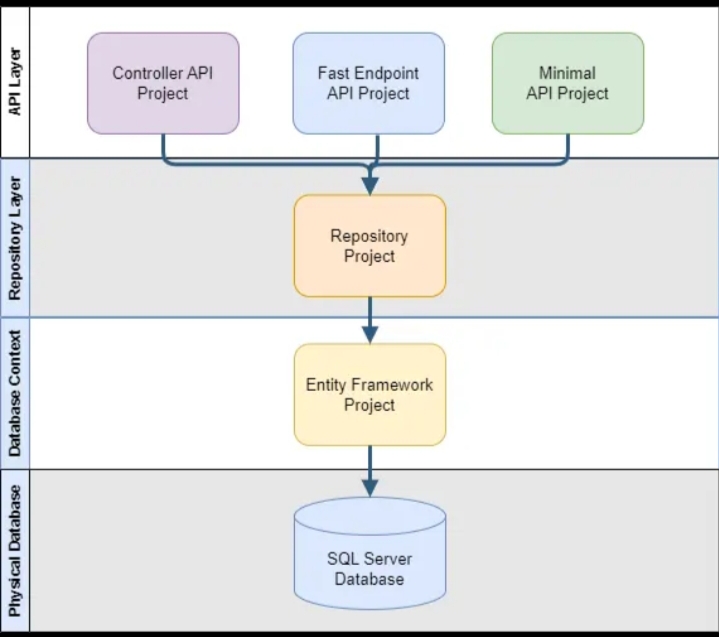
Screenshot_2026-02-16-08-05-54-81IMG_20260216_081018IMG_20260216_081033IMG_20260216_081043

Introduction

ASP.NET Core has evolved significantly over the years. With the introduction of Minimal APIs in .NET 6, developers gained a lightweight way to build APIs with less boilerplate code. At the same time, Controllers (MVC/Web API controllers) remain a powerful and structured approach for building enterprise-grade applications.

This raises an important question:

Should you use Minimal APIs or Controllers in modern .NET applications?

The answer depends on your project size, complexity, and long-term goals.

In this article, we will explore:

  • What Minimal APIs are

  • What Controllers are

  • Key differences

  • Performance considerations

  • When to use each approach

  • Best practices

What Are Minimal APIs?

Minimal APIs allow developers to define HTTP endpoints with minimal configuration and setup.

They remove the need for:

  • Controllers

  • Attributes

  • Extensive configuration

Everything can be defined directly in Program.cs.

Minimal APIs are designed for:

  • Simplicity

  • Lightweight services

  • Microservices

Small APIs

Example: Minimal API

var builder = WebApplication.CreateBuilder(args);
var app = builder.Build();

app.MapGet("/hello", () => "Hello World!");
app.Run();

Simple, clean, and minimal.

What Are Controllers?

Controllers are part of the traditional ASP.NET Core MVC architecture. They use classes and attributes to define endpoints and organize logic.

Controllers provide:

  • Clear separation of concerns

  • Structured routing

  • Filters

  • Model binding

  • Validation

  • Action results

Controllers are ideal for larger and more structured applications.

Example: Controller.

[ApiController]
[Route("api/[controller]")]
public class HelloController : ControllerBase

{
    [HttpGet]
    public IActionResult Get()
    {
        return Ok("Hello World!");
    }
}

More structured and scalable.

Key Differences Between Minimal APIs and Controllers

1. Boilerplate Code

Minimal APIs require less setup.

Controllers require attributes, base classes, and structure.

Minimal APIs win for simplicity.

2. Project Structure

Minimal APIs keep endpoints close to application startup.

Controllers organize endpoints into separate classes and folders.

Controllers are better for large projects.

3. Readability in Large Applications

Minimal APIs can become messy if many endpoints are defined in one place.

Controllers scale better because they organize logic into multiple classes.

4. Performance

Minimal APIs have slightly lower overhead because they avoid MVC pipeline complexity.

However, in real-world applications, the performance difference is usually small.

Performance should not be the only deciding factor.

5. Testing and Maintainability

Controllers provide better separation of concerns.

Minimal APIs can still be structured well, but require discipline.

For enterprise-level testing, Controllers are often easier to manage.

When to Use Minimal APIs

Minimal APIs are best when:

  • Building small services

  • Creating microservices

  • Rapid prototyping

  • Developing internal tools

  • Building lightweight APIs

They are simple, fast, and easy to write.

When to Use Controllers

Controllers are best when:

  • Building large enterprise applications

  • Needing advanced features like filters and model validation

  • Requiring structured architecture

  • Working in large teams

  • Maintaining long-term projects

Controllers provide better organization and scalability.

Real-World Recommendation

For small to medium APIs:

Minimal APIs are excellent.

For large-scale enterprise systems:

Controllers are safer and more maintainable.

Many teams even combine both approaches in the same application.

Modern Best Practices

In 2026, many developers use:

  • Minimal APIs for microservices

  • Controllers for monolithic enterprise systems

  • Vertical Slice Architecture with Minimal APIs

  • Clean Architecture with Controllers

The choice depends on complexity, not trend.

Conclusion

Minimal APIs and Controllers are both powerful tools in ASP.NET Core.

Minimal APIs offer simplicity, less boilerplate, and slightly better performance.

Controllers offer structure, maintainability, and enterprise-ready features.

There is no universal winner.

Choose Minimal APIs for simplicity and speed.

Choose Controllers for structure and scalability.

The best architecture is the one that fits your application’s needs β€” not the one that is trending.

Build smart. Choose wisely. πŸš€