Azure  

Seconds Save Lives: Architecting Parallel Patient Triage with Azure Functions

Table of Contents

  • Introduction

  • What Attribute Is Used to Bind to a Cosmos DB Input?

  • How Do You Process Multiple Messages in Parallel from a Queue Trigger?

  • Real-World Scenario: Real-Time Patient Triage in Emergency Medical Response

  • Example Implementation

  • Best Practices for Enterprise Scalability and Reliability

  • Conclusion

Introduction

In enterprise serverless systems, data binding and parallel processing are not mere conveniences—they are architectural imperatives. As a senior cloud architect who has designed life-critical systems for emergency medical services across three continents, I’ve seen how the right binding strategy and concurrency model can mean the difference between timely intervention and tragic delay.

This article answers two pivotal questions:

  1. What attribute binds to Cosmos DB input?

  2. How do you process multiple queue messages in parallel?

We’ll explore these through the lens of a real-time patient triage system—where every millisecond counts and system reliability is non-negotiable.

What Attribute Is Used to Bind to a Cosmos DB Input?

In Azure Functions, the [CosmosDBInput] attribute (for .NET Isolated) or [CosmosDB] (for in-process) is used to declaratively bind to Cosmos DB documents—without writing a single line of SDK code.

This attribute enables:

  • Secure, managed connectivity via connection strings or Managed Identities

  • Automatic document retrieval by ID or SQL query

  • Strong typing through generic parameters

  • Partition key resolution from trigger metadata

For example, to fetch a patient record by ID:

[CosmosDBInput(
    databaseName: "MedicalDB",
    containerName: "Patients",
    Id = "{patientId}",
    PartitionKey = "{hospitalId}",
    Connection = "CosmosDBConnection")]
PatientRecord patient

Here, {patientId} and {hospitalId} are template expressions resolved from the trigger payload (e.g., an HTTP route or queue message). The runtime handles authentication, retries, and serialization—your code receives a fully hydrated PatientRecord object.

This pattern enforces separation of concerns: business logic remains pure, while infrastructure concerns are delegated to the platform.

How Do You Process Multiple Messages in Parallel from a Queue Trigger?

Azure Functions automatically scales to process multiple queue messages in parallel—but the concurrency model depends on your hosting plan and configuration.

Consumption/Premium Plan

  • The runtime polls the queue and invokes multiple function instances concurrently

  • Each instance processes one message at a time by default

  • No code changes needed—parallelism is handled by the scale controller

Controlling Concurrency

For finer control, configure maxConcurrentCalls in host.json:

{
  "version": "2.0",
  "extensions": {
    "queues": {
      "maxConcurrentCalls": 16
    }
  }
}

This sets the maximum number of concurrent invocations per instance.

Batch Processing (Advanced)

For high-throughput scenarios, use batch triggers (available in .NET Isolated):

[Function("ProcessPatientBatch")]
public async Task Run(
    [QueueTrigger("triage-requests", Connection = "StorageConnection")] 
    IReadOnlyList<CloudQueueMessage> messages)
{
    // Process all messages in parallel
    var tasks = messages.Select(ProcessMessageAsync);
    await Task.WhenAll(tasks);
}

This reduces per-message overhead and improves throughput for homogeneous workloads.

Critical Note: Always design for idempotency—messages may be delivered more than once during failures.

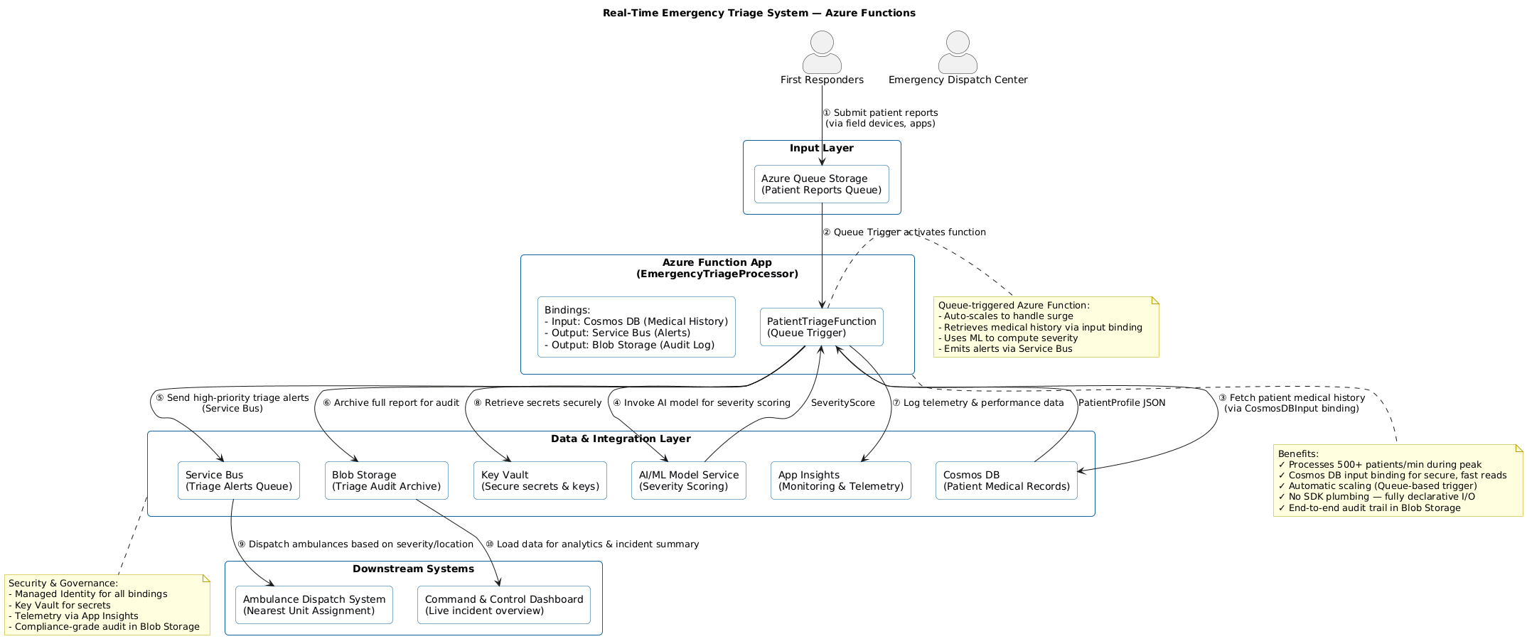
Real-World Scenario: Real-Time Patient Triage in Emergency Medical Response

During a mass-casualty incident (e.g., earthquake, terrorist attack), emergency dispatch centers receive hundreds of patient reports simultaneously. Each report must be:

  1. Enriched with medical history from Cosmos DB

  2. Triaged using AI severity scoring

  3. Routed to nearest available ambulances

Our system architecture:

  • Input: Patient reports arrive in an Azure Queue (one message per patient)

  • Processing: A Queue-triggered Function:

    • Binds to Cosmos DB to fetch patient records

    • Invokes an ML model for triage scoring

    • Outputs high-priority alerts to Service Bus

  • Scale: Processes 500+ patients/minute during peak events

PlantUML Diagram

The [CosmosDBInput] binding ensures medical histories are retrieved securely and instantly, while queue-triggered parallelism handles the surge without manual intervention.

Example Implementation

Below is a production-ready C# (.NET 8 Isolated) implementation:

public class PatientTriageFunction
{
    private readonly ITriageEngine _triageEngine;

    public PatientTriageFunction(ITriageEngine triageEngine)
    {
        _triageEngine = triageEngine;
    }

    [Function("TriagePatient")]
    [ServiceBusOutput("high-priority-alerts", Connection = "ServiceBusConnection")]
    public async Task<string> Run(
        [QueueTrigger("triage-requests", Connection = "StorageConnection")] 
        PatientReport report,
        [CosmosDBInput(
            databaseName: "EmergencyDB",
            containerName: "Patients",
            Id = "{patientId}",
            PartitionKey = "{hospitalId}",
            Connection = "CosmosDBConnection")] 
        PatientRecord patient)
    {
        // Enrich report with patient history
        var enrichedReport = new EnrichedReport 
        { 
            Report = report, 
            MedicalHistory = patient.MedicalHistory 
        };

        // Assess triage level
        var triageResult = await _triageEngine.AssessAsync(enrichedReport);
        
        // Return alert only for critical cases
        return triageResult.Severity == Severity.Critical
            ? JsonSerializer.Serialize(new Alert 
            { 
                PatientId = patient.Id, 
                Priority = triageResult.Priority 
            })
            : string.Empty;
    }
}

Key Configuration (host.json):

{
  "version": "2.0",
  "extensions": {
    "queues": {
      "maxDequeueCount": 3,
      "maxPollingInterval": "00:00:02",
      "visibilityTimeout": "00:00:30",
      "batchSize": 16,
      "maxConcurrentCalls": 32
    }
  }
}
1wer

This configuration ensures:

  • High throughput: 32 concurrent calls per instance

  • Resilience: 3 retry attempts before dead-lettering

  • Low latency: 2-second polling interval

Best Practices for Enterprise Scalability and Reliability

  • Use Managed Identities: Never store Cosmos DB keys in code—reference via Key Vault or direct identity binding

  • Optimize Partition Keys: Ensure {hospitalId} aligns with your Cosmos DB partitioning strategy

  • Monitor Throttling: Track 429 responses in Application Insights—scale RU/s proactively

  • Design for Idempotency: Assume messages may be processed multiple times

  • Set Appropriate Timeouts: Match visibilityTimeout to your function’s max execution time

  • Leverage Dead Letter Queues: Configure DLQs to capture poison messages for analysis

Conclusion

In life-critical systems like emergency medical response, the combination of declarative Cosmos DB binding and automatic queue parallelism creates a foundation for speed, reliability, and security. The [CosmosDBInput] attribute eliminates SDK complexity while ensuring data integrity, and the queue trigger’s built-in concurrency model handles unpredictable surges without manual orchestration.

By mastering these patterns, you build systems that don’t just process data—they save lives. In enterprise architecture, that’s the ultimate measure of success.