Software Architecture/Engineering  

Sequence Diagram Used in Software Development

System Design Article Series,

  1. Use Case View in Software Development
  2. System Sequence Diagram Used in Software Development
  3. Activity Diagrams Used in Software Development

The interactions between items or components in a system are often visualized in software development using sequence diagrams, a type of UML (Unified Modelling Language) diagram. By depicting the series of messages sent between items over time, they offer a dynamic view of how the system functions. Sequence diagrams are particularly helpful for planning, describing, and expressing the data and control flow that will occur during the execution of a specific scenario or use case. Sequence diagrams are used in software development for the following reasons and important components:

  1. Objects/Participants: The many parts, classes, or entities that make up the system are represented by objects or participants. The diagram shows them as vertical lifelines (dashed lines) that extend downward.
  2. Messages: The communication or interaction between objects is represented through messages. The direction of the message flow is shown by them as arrows between the lifelines. Messages can transmit information or start specified activities, and they can be synchronous (blocking) or asynchronous (non-blocking).
  3. Activation/Execution: Activation boxes or bars indicate when an object is actively processing a message or carrying out a particular activity. They aid in the visualization of the order and length of object interactions.
  4. Lifeline Notations: Other notations that can be added to lifelines include self-invocation, object creation (represented by a small vertical bar), destruction (represented by an X), and object destruction (a message sent from an object to itself).
  5. Conditionals and Loops: The combined pieces "if-else" and "loop" can be used in sequence diagrams to represent conditionals and loops. These notations aid in illuminating the many routes and recurrences in the system behavior.
  6. Return Messages: Return messages display the answer or outcome that an object has returned after processing a message. A dotted arrow is generally used to represent them.
  7. Focus of Control: The thin rectangle that represents the focus of control aids in identifying the object that is now in charge of the system.

A useful tool for the entire software development lifecycle is a sequence diagram. By giving a distinct visual depiction of system behavior and message flow, they support requirements analysis, design, testing, and debugging. They can identify design flaws, point out potential stumbling blocks, and help stakeholders, developers, and architects communicate more effectively.

The sequence diagram shows the operation of the method, how the system calls the methods and how the data flow from one method to another, and how the data is loaded from the server using methods as shown below diagrams:

Some of the Examples of Systems Sequence Diagram are given below.

Sequence Diagram Manage Account

Sequence Diagram Manage Account

Sequence Diagram Manage Contacts

Sequence Diagram Manage Contacts

Sequence Diagram Save Case History

Sequence Diagram Save Case History

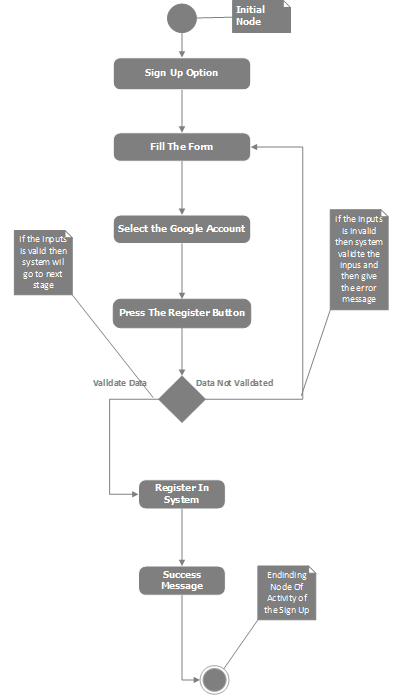
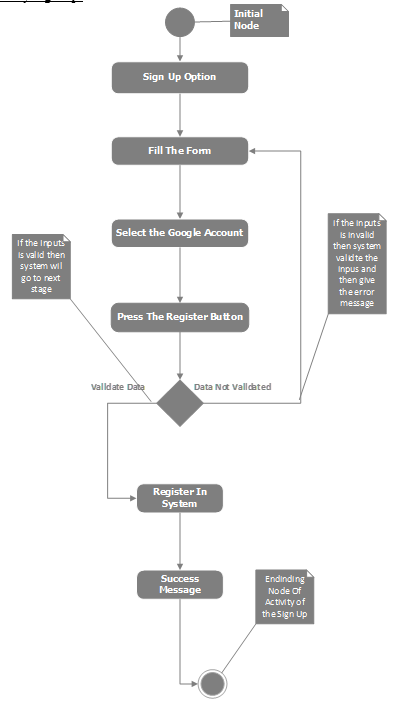
Sequence Diagram Activity sign up