Azure  

Zero-Plumbing Architecture: How Azure Functions Bindings Power Real-Time Supply Chain Risk Intelligence

Table of Contents

  • Introduction

  • How Do You Pass Data Between Input and Output Bindings?

  • Real-World Scenario: Real-Time Supply Chain Risk Intelligence

  • Example Implementation

  • Best Practices for Enterprise Data Flow

  • Conclusion

Introduction

In enterprise serverless architecture, data flow between services is the lifeblood of event-driven systems. Azure Functions bindings—while declarative and secure—raise a critical question: how does data move from input sources to output destinations? As a senior cloud architect who has designed global supply chain resilience platforms for Fortune 500 companies, I’ve seen how mastering this data handoff separates brittle integrations from mission-critical pipelines.

This article answers the core question of data passing between bindings—not as a syntactic detail, but as a foundational pattern for building observable, maintainable, and auditable systems.

How Do You Pass Data Between Input and Output Bindings?

The mechanism is elegantly simple yet profoundly powerful: your function’s return value or output parameters become the payload for output bindings.

When Azure Functions executes:

  1. Input bindings inject data into your function as parameters

  2. Your business logic processes, transforms, or enriches this data

  3. The function returns a value (or sets an out parameter)

  4. The runtime automatically sends this result to all configured output bindings

This pattern enforces separation of concerns: your code focuses solely on transformation logic, while the runtime handles connectivity, retries, and serialization.

Critically, output bindings are transactionally coupled to function's success:

  • If your function completes successfully, outputs are written

  • If it throws an exception, outputs are discarded (and the trigger may retry)

This guarantees exactly-once processing semantics for most bindings—essential for financial or compliance workloads.

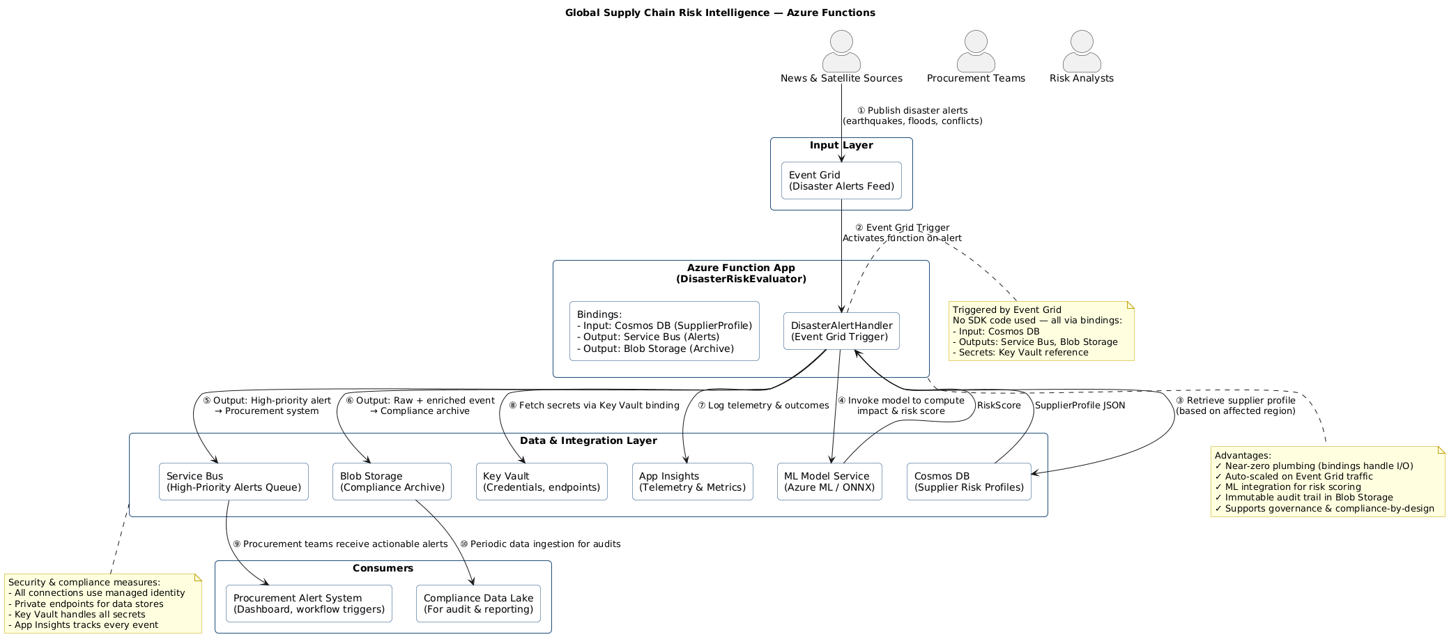
Real-World Scenario: Real-Time Supply Chain Risk Intelligence

Consider a global manufacturer monitoring 50,000+ suppliers across geopolitical hotspots. When a natural disaster strikes, the system must:

  1. Ingest real-time alerts from news APIs and satellite feeds (via Event Grid)

  2. Enrich with supplier risk profiles from Cosmos DB

  3. Assess impact using ML models

  4. Emit high-priority alerts to Service Bus for procurement teams

  5. Archive raw events to Blob Storage for compliance

The challenge? Ensuring data flows reliably between these systems without writing a single line of SDK code.

PlantUML Diagram

Using bindings, the function receives the disaster alert and supplier profile as inputs, processes the risk score, then returns two outputs: an alert message and an archive record. The runtime handles the rest.

Example Implementation

Below is a production-ready C# (.NET 8 Isolated) implementation:

public class SupplyChainRiskFunction
{
    private readonly IRiskAssessor _riskAssessor;

    public SupplyChainRiskFunction(IRiskAssessor riskAssessor)
    {
        _riskAssessor = riskAssessor;
    }

    [Function("AssessSupplyChainRisk")]
    [ServiceBusOutput("high-priority-alerts", Connection = "ServiceBusConnection")]
    [BlobOutput("archived-events/{id}.json", Connection = "StorageConnection")]
    public (string alertMessage, string archiveRecord) Run(
        [EventGridTrigger] DisasterAlert alert,
        [CosmosDBInput(
            databaseName: "SupplyChainDB",
            containerName: "Suppliers",
            Id = "{supplierId}",
            PartitionKey = "{region}",
            Connection = "CosmosDBConnection")] SupplierProfile supplier)
    {
        // Business logic: assess risk and generate outputs
        var riskScore = _riskAssessor.CalculateRisk(alert, supplier);
        
        var alertMessage = riskScore > 0.8 
            ? JsonSerializer.Serialize(new Alert { 
                SupplierId = supplier.Id, 
                Severity = "CRITICAL" 
              })
            : string.Empty; // Empty string = no message sent

        var archiveRecord = JsonSerializer.Serialize(new ArchivedEvent {
            Alert = alert,
            Supplier = supplier,
            ProcessedAt = DateTime.UtcNow
        });

        return (alertMessage, archiveRecord);
    }
}

screencapture-file-C-Users-Marina-Downloads-xc-html-2025-10-15-00_13_55

Key Mechanics

  • The function returns a tuple matching the order of output bindings

  • Empty strings or nulls prevent messages from being sent (e.g., low-risk events)

  • Template expressions like {id} and {supplierId} bind to properties in the input

  • Dependency injection keeps business logic testable and decoupled

Best Practices for Enterprise Data Flow

  • Return Minimal Payloads: Only send what downstream systems need—reduces bandwidth and attack surface

  • Use Strong Typing: Define explicit DTOs instead of object or string for maintainability

  • Leverage Conditional Outputs: Return null or empty values to skip unnecessary writes

  • Validate Early: Fail fast on malformed inputs to avoid partial outputs

  • Monitor Binding Metrics: Track "output write failures" in Application Insights—they indicate downstream issues

  • Prefer Return Values Over out Parameters: They’re cleaner and work better with async patterns

Conclusion

Passing data between bindings isn’t about plumbing—it’s about architectural discipline. By letting the Azure Functions runtime handle connectivity while your code focuses on transformation, you build systems that are:

  • Secure (no credentials in code)

  • Observable (binding metrics in App Insights)

  • Resilient (automatic retries and dead-lettering)

  • Compliant (audit trails via archive bindings)

In high-stakes domains like supply chain management, where a missed alert can cost millions, this pattern ensures data flows with integrity from edge to action. Master it, and you don’t just move bytes—you move business forward.