Python  

Enterprise-Grade Path Parsing in Python: Securely Extracting Filename, Extension, and Directory in Cloud Systems

Table of Contents

  • Introduction

  • Why Path Parsing Matters in Enterprise Systems

  • Real-World Scenario: Secure Log Ingestion Pipeline in Azure

  • Core Path Operations in Python

  • Enterprise-Grade Implementation

  • Security and Validation Best Practices

  • Conclusion

Introduction

In cloud-native and enterprise software systems, file paths are more than strings—they are structured metadata that drive routing, security, validation, and auditing logic. Knowing how to reliably extract a file’s name, extension, and directory from a path isn’t just convenient—it’s critical for building robust, secure, and maintainable data pipelines.

As a senior cloud architect, I’ve seen production outages caused by naive string splitting on / or \\. The right approach uses battle-tested libraries that handle cross-platform, Unicode, and edge cases correctly.

This article demonstrates how to extract filename, extension, and directory from a path in Python—using a real-world example from a secure log ingestion system running on Azure.

Why Path Parsing Matters in Enterprise Systems

In regulated environments (finance, healthcare, defense), every log file must:

  • Be validated by type (.log, .jsonl, .csv)

  • Be routed to the correct storage container

  • Prevent path traversal attacks (e.g., ../../../etc/passwd)

  • Maintain audit trails linking files to source systems

Misidentifying a file’s extension or directory can lead to:

  • Data leakage (e.g., treating .exe as .log)

  • Pipeline failures

  • Security vulnerabilities

Hence, path parsing must be accurate, secure, and idiomatic.

Real-World Scenario: Secure Log Ingestion Pipeline in Azure

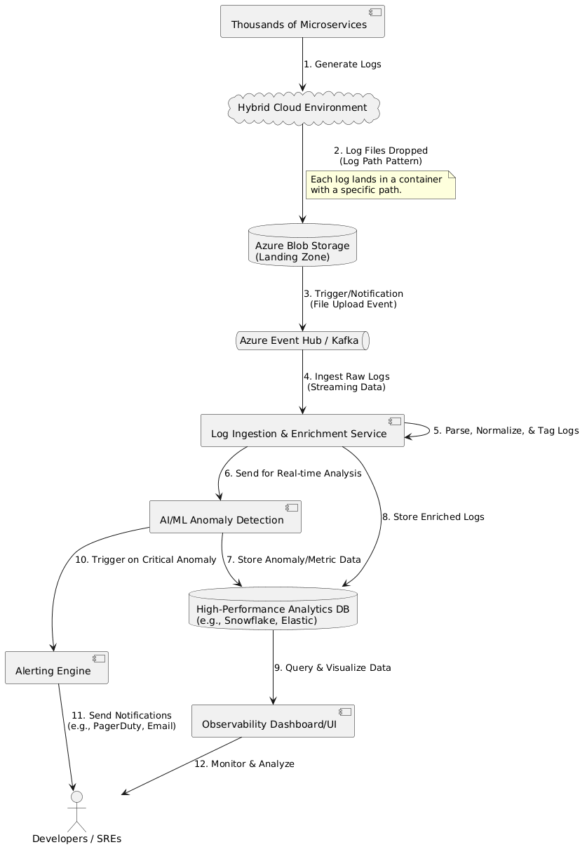
Imagine an AI-powered observability platform that ingests logs from thousands of microservices across hybrid clouds. Each log lands in an Azure Blob Storage container with a path like:

from pathlib import Path

file_path = Path("/logs/prod/payment-service/2025/12/01/app_8a3f9b.log.gz")

# Get filename with extension
filename = file_path.name  # 'app_8a3f9b.log.gz'

# Get file extension (including last suffix)
extension = file_path.suffix  # '.gz'

# Get full extension for compound types (e.g., .tar.gz)
full_extension = ''.join(file_path.suffixes)  # '.log.gz'

# Get directory path
directory = file_path.parent  # PosixPath('/logs/prod/payment-service/2025/12/01')

# Get just the base name (no extension)
stem = file_path.stem  # 'app_8a3f9b'

Never use os.path or string splitting (path.split('/')[-1]) in new code. pathlib is safer, clearer, and more maintainable.

PlantUML Diagram

Enterprise-Grade Implementation

Here’s a production-ready utility for secure log file validation:

from pathlib import Path
from typing import Optional, Tuple

class SecurePathParser:
    ALLOWED_EXTENSIONS = {".log", ".log.gz", ".jsonl", ".csv"}
    BASE_LOG_PATH = Path("/logs")

    @staticmethod
    def parse_and_validate(raw_path: str) -> Tuple[Path, str, str, Path]:
        """
        Parses and validates a log file path.
        
        Returns:
            (original_path, filename, full_extension, directory)
        
        Raises:
            ValueError: If path is unsafe or extension is not allowed.
        """
        if not raw_path:
            raise ValueError("Path cannot be empty")

        path = Path(raw_path).resolve()  # Resolve symlinks and normalize

        # Prevent path traversal: ensure path is under /logs
        try:
            path.relative_to(SecurePathParser.BASE_LOG_PATH.resolve())
        except ValueError as e:
            raise ValueError(f"Path traversal detected: {raw_path}") from e

        # Extract components
        filename = path.name
        full_ext = ''.join(path.suffixes).lower()
        directory = path.parent

        # Validate extension
        if full_ext not in SecurePathParser.ALLOWED_EXTENSIONS:
            raise ValueError(f"Disallowed file extension: {full_ext}")

        return path, filename, full_ext, directory


# Usage in Azure Function or FastAPI endpoint
def process_log_upload(blob_url: str) -> dict:
    """Azure Function-like handler for log ingestion."""
    try:
        # Extract path from URL (simplified)
        raw_path = blob_url.replace("https://mylogs.blob.core.windows.net/logs", "/logs")
        _, filename, ext, dir_path = SecurePathParser.parse_and_validate(raw_path)

        # Log metadata for audit
        service_name = dir_path.parts[3]  # e.g., 'payment-service'

        return {
            "status": "accepted",
            "filename": filename,
            "extension": ext,
            "service": service_name,
            "routing_key": "decompress_queue" if ext == ".log.gz" else "parse_queue"
        }
    except ValueError as ve:
        return {"status": "rejected", "reason": str(ve)}

Security and Validation Best Practices

  1. Always use .resolve() to eliminate .., ., and symlinks.

  2. Validate against an allowlist of extensions—never a blocklist.

  3. Use .relative_to() to enforce sandboxing (e.g., “must be under /logs”).

  4. Normalize case for extensions (.LOG.GZ.log.gz).

  5. Avoid str manipulation—it breaks on Windows, Unicode, and edge cases.

Conclusion

In enterprise cloud systems, path parsing is a security boundary. Using pathlib correctly transforms a fragile string operation into a robust, auditable, and secure component of your architecture. Whether you’re building log pipelines, document management systems, or AI data loaders—always treat paths as structured data, not strings. Master this, and you’ll avoid entire classes of bugs and vulnerabilities that plague less disciplined codebases.