Azure  

When Seconds Count: Designing Trigger-Centric Serverless Systems for Public Safety Using Azure Function

Table of Contents

  • Introduction

  • What Is a Trigger in Azure Functions?

  • Can a Function Have Multiple Triggers?

  • Real-World Scenario: Emergency Response Coordination in Smart Cities

  • Example Implementation

  • Best Practices and Architectural Guidance

  • Conclusion

Introduction

In enterprise serverless architecture, triggers are the heartbeat of event-driven systems—they define when and why your code runs. Misunderstanding their role or limitations can lead to fragile, unmaintainable, or even non-functional solutions. As a senior cloud architect who has designed mission-critical systems for public safety, healthcare, and finance, I’ve seen how precise trigger design separates resilient architectures from technical debt.

This article answers two deceptively simple but profoundly important questions:

  1. What is a trigger in Azure Functions?

  2. Can a function have multiple triggers?

We’ll explore these through the lens of a real-time smart city emergency response system—where milliseconds and correctness aren’t just desirable, they’re life-critical.

What Is a Trigger in Azure Functions?

A trigger is a declarative binding that defines the event source responsible for invoking a function. It is the entry point of your serverless logic—without a trigger, a function is inert code.

Triggers are type-specific and tightly integrated with Azure services:

  • HttpTrigger: Invoked by HTTP requests (e.g., REST APIs)

  • ServiceBusTrigger: Fires when a message arrives in a queue or topic

  • EventGridTrigger: Responds to events published to Event Grid (e.g., blob uploads, VM state changes)

  • TimerTrigger: Runs on a schedule (e.g., every 5 minutes)

  • CosmosDBTrigger: Activated by changes in a Cosmos DB container

Critically, a trigger does more than just start execution—it also:

  • Authenticates and connects to the source using managed identities or connection strings

  • Handles retries, dead-lettering, and scaling coordination

  • Provides the event payload as a strongly typed parameter to your function

In essence, the trigger abstracts infrastructure complexity so your code focuses solely on business logic.

Can a Function Have Multiple Triggers?

No. Each Azure Function can have exactly one trigger.

This is a deliberate architectural constraint—not a limitation. The Azure Functions runtime uses the trigger to:

  • Route incoming events to the correct function

  • Manage scaling and concurrency per trigger type

  • Enforce isolation between event sources

Attempting to apply multiple triggers to a single function will result in a runtime error during deployment.

However, this doesn’t mean you can’t respond to multiple event types. The solution is architectural decomposition:

  • Create separate functions for each trigger

  • Share common logic via internal libraries or dependency-injected services

  • Use output bindings or Durable Functions to coordinate workflows

This enforces single responsibility, simplifies testing, and enables independent scaling—core tenets of robust cloud design.

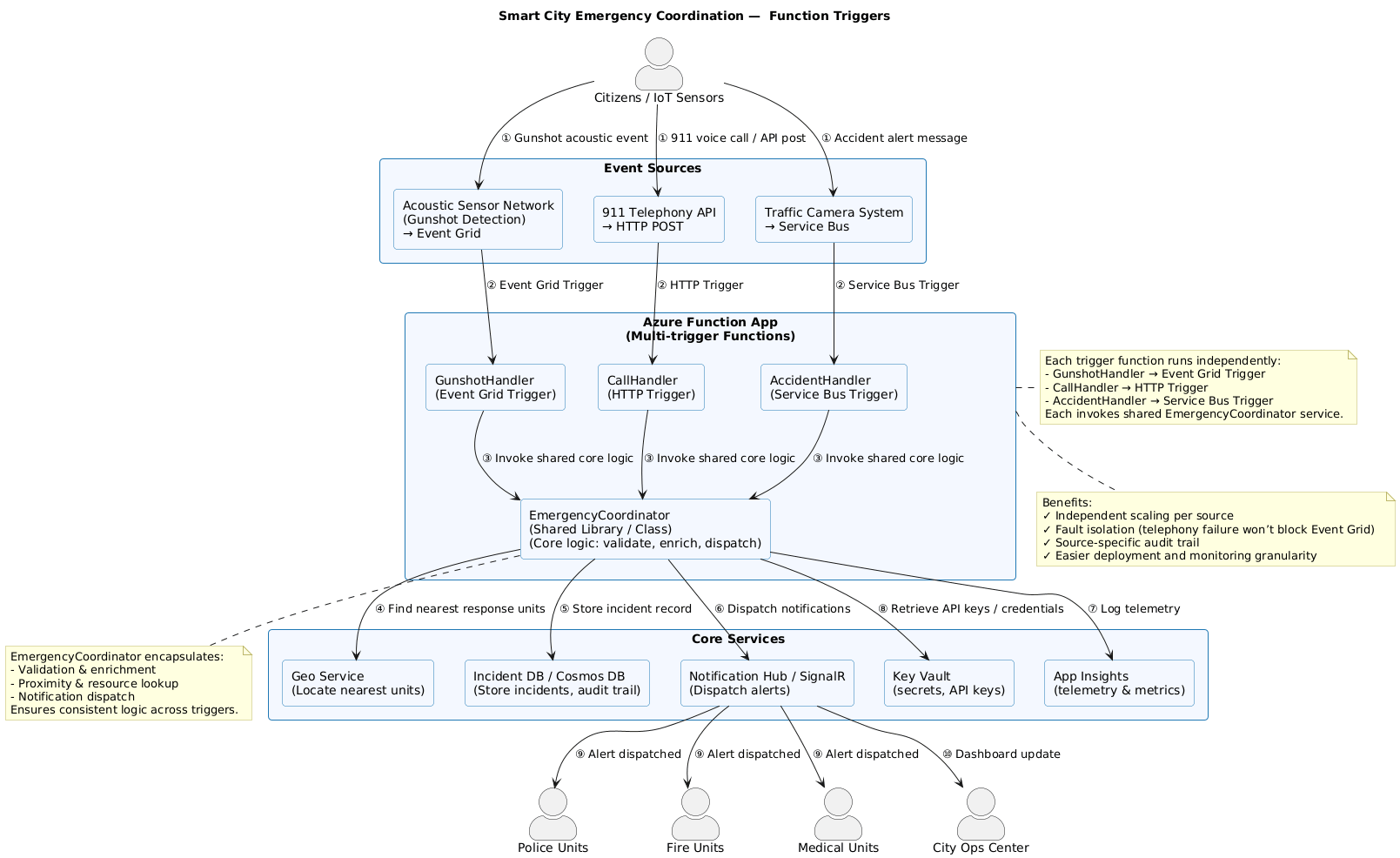
Real-World Scenario: Emergency Response Coordination in Smart Cities

Imagine a smart city emergency coordination platform that must react instantly to diverse crisis signals:

  • A gunshot detected by acoustic sensors (published to Event Grid)

  • A 911 call routed via telephony API (sent as an HTTP POST)

  • A traffic camera detecting an accident (message in Service Bus)

All three events must trigger the same core response logic:

  1. Validate and enrich the alert

  2. Determine nearest emergency units

  3. Dispatch notifications to police, fire, and medical teams

Mistake: Trying to write one function with three triggers.
Correct Approach: Three functions—one per trigger—each invoking a shared EmergencyCoordinator service.

This ensures:

  • Each event source scales independently

  • Failure in one channel (e.g., telephony outage) doesn’t block others

  • Audit trails are source-specific

  • Deployment and monitoring are granular

PlantUML Diagram

Example Implementation

Below is a clean, production-ready implementation in C# (.NET 8 Isolated):

Shared Service

public interface IEmergencyCoordinator
{
    Task<DispatchPlan> CoordinateResponseAsync(EmergencyAlert alert);
}

public class EmergencyCoordinator : IEmergencyCoordinator
{
    public async Task<DispatchPlan> CoordinateResponseAsync(EmergencyAlert alert)
    {
        // Enrich, geolocate, assign units, etc.
        return new DispatchPlan { Units = ["POLICE-12", "AMB-05"] };
    }
}

HTTP-Triggered Function (for 911 calls)

public class HttpEmergencyFunction
{
    private readonly IEmergencyCoordinator _coordinator;

    public HttpEmergencyFunction(IEmergencyCoordinator coordinator)
    {
        _coordinator = coordinator;
    }

    [Function("HttpEmergencyAlert")]
    public async Task<HttpResponseData> Run(
        [HttpTrigger(AuthorizationLevel.Function, "post")] HttpRequestData req)
    {
        var alert = await req.ReadFromJsonAsync<EmergencyAlert>();
        var plan = await _coordinator.CoordinateResponseAsync(alert);
        
        var response = req.CreateResponse(HttpStatusCode.OK);
        await response.WriteAsJsonAsync(plan);
        return response;
    }
}

Event Grid-Triggered Function (for sensor alerts)

public class SensorEmergencyFunction
{
    private readonly IEmergencyCoordinator _coordinator;

    public SensorEmergencyFunction(IEmergencyCoordinator coordinator)
    {
        _coordinator = coordinator;
    }

    [Function("SensorEmergencyAlert")]
    public async Task Run([EventGridTrigger] EventGridEvent eventGridEvent)
    {
        var alert = eventGridEvent.Data.ToObjectFromJson<EmergencyAlert>();
        await _coordinator.CoordinateResponseAsync(alert);
        // Output binding could send to Service Bus for logging
    }
}

Program.cs (Entry Point)

var host = new HostBuilder()
    .ConfigureFunctionsWorkerDefaults()
    .ConfigureServices(services =>
    {
        services.AddSingleton<IEmergencyCoordinator, EmergencyCoordinator>();
    })
    .Build();

host.Run();

Each function has one trigger, shares zero code duplication, and scales independently.

Output

screencapture-file-C-Users-Marina-Downloads-new-12w-html-2025-10-14-23_22_13

screencapture-file-C-Users-Marina-Downloads-new-12w-html-2025-10-14-23_26_42

Best Practices and Architectural Guidance

  • One Trigger Per Function: Never violate this. It’s non-negotiable in production systems.

  • Extract Core Logic: Place business rules in injectable services—not inside function bodies.

  • Use Output Bindings for Fan-Out: After processing, send results to multiple destinations (e.g., logs, alerts, dashboards) via output bindings.

  • Leverage Durable Functions for Orchestration: If you need to sequence responses from multiple triggers, use Durable Functions—not multiple triggers on one function.

  • Monitor Per-Function Metrics: Track invocations, failures, and latency separately for each trigger type.

Conclusion

Triggers are the foundation of event-driven architecture in Azure Functions—not mere syntactic sugar, but the contract between your code and the cloud. The rule of one trigger per function is not a constraint to work around, but a principle that enforces clarity, scalability, and resilience.

In high-stakes domains like public safety, where system behavior must be predictable under chaos, this discipline is what separates architectures that save lives from those that fail silently. Master triggers, respect their boundaries, and build systems that respond—not just react.