Azure  

Azure Functions Configuration: A Logistics Optimization

Table of Contents

  • Introduction

  • What is the Role of host.json in an Azure Function App?

  • What is the Purpose of the local.settings.json File?

  • Can a Single Function App Host Multiple Functions?

  • Environment-Specific Configuration for Dev/Test/Prod

  • Cold Starts in Azure Functions and Mitigation Strategies

  • Conclusion

Introduction

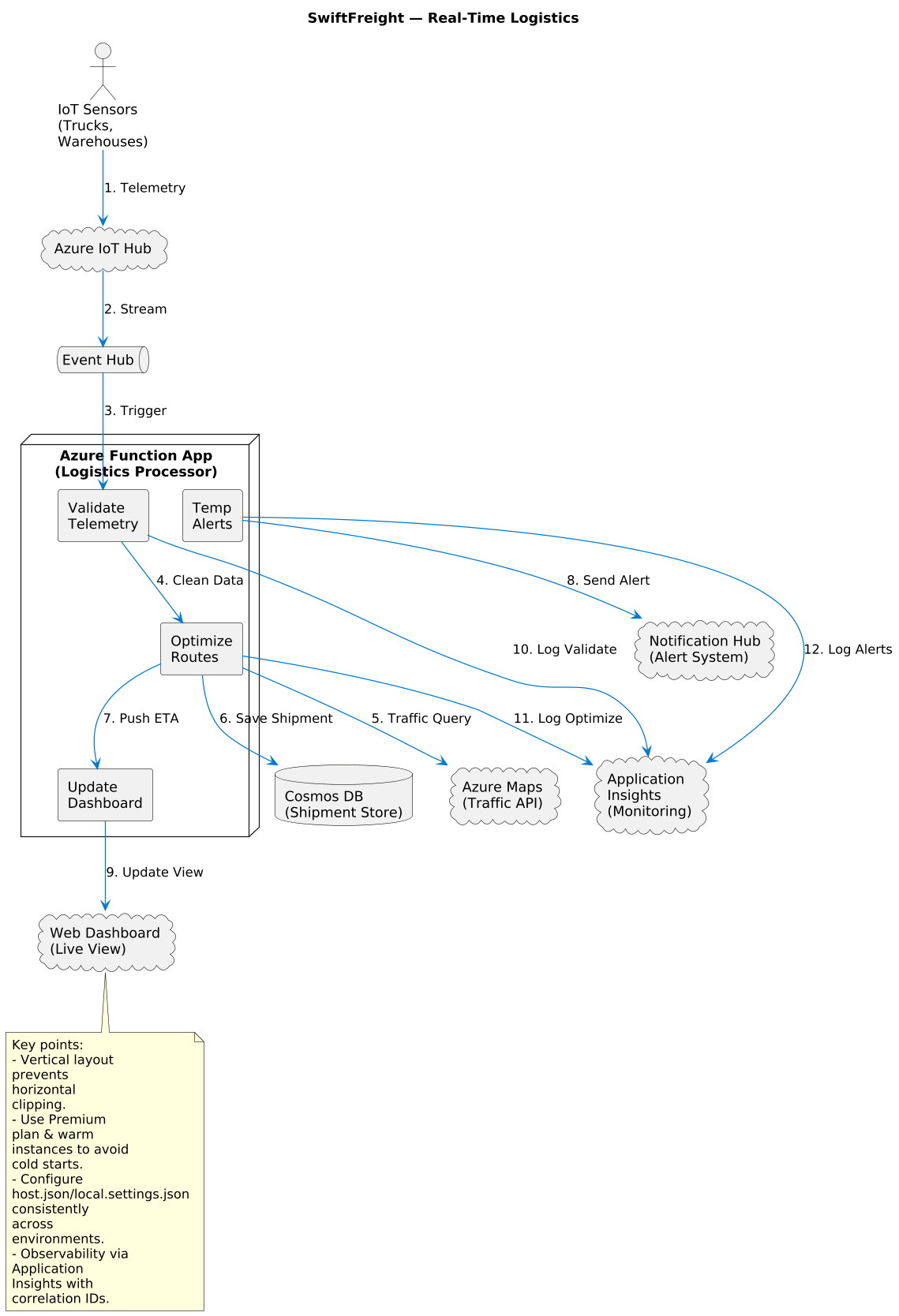
In the fast-paced world of enterprise logistics, real-time decision-making can mean the difference between on-time delivery and costly delays. Imagine you're the lead cloud architect at SwiftFreight, a global logistics company that needs to process thousands of shipment updates per minute from IoT sensors on trucks, warehouses, and cargo containers.

Your team has built a suite of Azure Functions to:

  • Validate incoming telemetry

  • Calculate optimal rerouting during traffic disruptions

  • Trigger alerts for temperature-sensitive cargo

  • Update shipment dashboards in near real time

But as traffic spikes during holiday seasons, you start seeing inconsistent behavior, cold starts delaying critical alerts, and configuration drift between environments. This article dives deep into the core configuration mechanics of Azure Functions—through the lens of a live logistics optimization system—to answer the five pivotal questions every enterprise architect must master.

PlantUML Diagram

What is the Role of host.json in an Azure Function App?

The host.json file is the central nervous system of your Function App. It defines runtime behaviors that apply to all functions within the app—scaling, retry policies, logging, and performance tuning.

In our SwiftFreight scenario, we use it to ensure high-throughput processing of shipment events without overwhelming downstream systems:

{
  "version": "2.0",
  "functionTimeout": "00:10:00",
  "logging": {
    "applicationInsights": {
      "samplingSettings": {
        "isEnabled": true,
        "maxTelemetryItemsPerSecond": 5
      }
    }
  },
  "extensions": {
    "queues": {
      "maxPollingInterval": "00:00:02",
      "visibilityTimeout": "00:00:30",
      "batchSize": 16,
      "maxDequeueCount": 3
    }
  },
  "singleton": {
    "lockPeriod": "00:00:15",
    "listenerLockPeriod": "00:01:00"
  },
  "healthMonitor": {
    "enabled": true,
    "healthCheckInterval": "00:00:10",
    "healthCheckWindow": "00:02:00",
    "healthCheckThreshold": 3
  }
}

host.json is deployed with your code and affects the entire Function App. Use it for cross-cutting concerns—not per-function logic.

What is the Purpose of the local.settings.json File?

This file is strictly for local development. It mimics Azure App Settings on your machine and should never be committed to source control.

For SwiftFreight developers testing the rerouting engine locally:

{
  "IsEncrypted": false,
  "Values": {
    "AzureWebJobsStorage": "UseDevelopmentStorage=true",
    "FUNCTIONS_WORKER_RUNTIME": "python",
    "MAPBOX_API_KEY": "sk_test_abc123...",
    "COSMOS_DB_CONNECTION_STRING": "AccountEndpoint=https://dev-swiftfreight.documents.azure.com/;...",
    "ALERT_WEBHOOK_URL": "https://webhook.site/your-dev-hook"
  }
}

Always add local.settings.json to .gitignore. Sensitive values belong in Azure Key Vault or managed identities in production.

Can a Single Function App Host Multiple Functions?

Absolutely—and you should. A Function App is a logical deployment boundary, not a single function container.

SwiftFreight’s LogisticsProcessingApp contains:

LogisticsProcessingApp/
├── ValidateShipmentTelemetry/
├── CalculateOptimalRoute/
├── MonitorCargoTemperature/
└── UpdateShipmentDashboard/

All share:

  • The same host.json

  • The same scaling plan (Premium or Consumption)

  • The same networking (VNet integration, private endpoints)

  • The same identity (managed identity for Key Vault access)

This reduces operational overhead and ensures consistent behavior. However, avoid mixing unrelated workloads (e.g., don’t put user auth functions in the same app as IoT telemetry processors).

Environment-Specific Configuration for Dev/Test/Prod

Azure Functions use App Settings for environment configuration—not config files. Here’s how SwiftFreight manages it:

Step 1. Define settings in Azure (via ARM/Bicep/Terraform)

resource functionApp 'Microsoft.Web/sites@2022-03-01' = {
  name: 'swiftfreight-logistics-prod'
  location: resourceGroup().location
  properties: {
    siteConfig: {
      appSettings: [
        {
          name: 'MAPBOX_API_KEY'
          value: '@Microsoft.KeyVault(VaultName=${keyVault.name};SecretName=mapbox-api-key)'
        }
        {
          name: 'COSMOS_DB_ENDPOINT'
          value: cosmosDb.properties.documentEndpoint
        }
        {
          name: 'ALERT_SEVERITY_THRESHOLD'
          value: '0.85' // Higher in prod
        }
      ]
    }
  }
}

Step 2. Access in code (Python example)

import os
import azure.functions as func

def main(req: func.HttpRequest) -> func.HttpResponse:
    # Securely fetch from App Settings (populated from Key Vault)
    mapbox_key = os.environ['MAPBOX_API_KEY']
    threshold = float(os.environ['ALERT_SEVERITY_THRESHOLD'])
    
    # Business logic using these values
    # ...

Use Key Vault references for secrets. Never store credentials in code or config files.

Cold Starts in Azure Functions and Mitigation Strategies

Cold start = delay when a new instance of your function is initialized to handle traffic. In logistics, a 5-second cold start could mean a refrigerated truck’s temperature breach goes undetected.

Why It Happens

  • Consumption Plan scales to zero during inactivity

  • Large dependencies (e.g., ML models) increase startup time

SwiftFreight’s Mitigation Strategy

1. Use Premium Plan for Critical Functions

sku: {
  name: 'EP1' // Premium plan with pre-warmed instances
  tier: 'ElasticPremium'
}

2. Enable Always On (for App Service Plan)

siteConfig: {
  alwaysOn: true
}

3. Optimize Code Startup

# BAD: Heavy imports at module level
import tensorflow as tf  # Adds 8s to cold start

# GOOD: Lazy load inside function
def main(req: func.HttpRequest):
    import tensorflow as tf  # Only loaded when needed
    model = tf.keras.models.load_model('route_predictor.h5')

4. Use Proactive Scaling (Premium Plan)

Configure minimum instances to handle baseline load:

// In host.json
"scale": {
  "minInstanceCount": 2,
  "maxInstanceCount": 100
}

5. Ping Critical Endpoints

Deploy a lightweight timer function to keep core functions warm:

import requests
import azure.functions as func

def main(mytimer: func.TimerRequest) -> None:
    # Ping every 5 minutes to prevent cold start
    requests.get("https://swiftfreight-logistics-prod.azurewebsites.net/api/health")

1

2

3

4

Conclusion

In enterprise-grade serverless architectures like SwiftFreight’s logistics platform, configuration is code. The host.json governs runtime behavior, local.settings.json enables safe local development, and App Settings—backed by Key Vault—power environment isolation. Cold starts aren’t inevitable—they’re a design constraint you can engineer around. By combining Premium Plans, lazy loading, proactive scaling, and infrastructure-as-code, you ensure that your functions respond in milliseconds, not seconds—keeping cargo safe and customers satisfied.

Remember:

  • Treat host.json as shared infrastructure

  • Never commit local.settings.json

  • Group related functions into one Function App

  • Inject environment config via App Settings + Key Vault

  • Design cold-start resilience into your architecture

Master these, and your Azure Functions won’t just run—they’ll perform.