Augmented Reality  

Matrix Inversion in Real-Time Augmented Reality in Python

Table of Contents

  • Introduction

  • What Is a Matrix Inverse?

  • Real-World Use Case: Augmented Reality Navigation in Smart Glasses

  • How to Compute the Inverse in Python

  • Complete, Error-Free Implementation

  • Best Practices & Performance Tips

  • Conclusion

Introduction

The inverse of a square matrix—denoted A⁻¹—is a cornerstone of linear algebra. When it exists, multiplying a matrix by its inverse yields the identity matrix: A × A⁻¹ = I. While abstract in textbooks, this operation powers real-time spatial reasoning in cutting-edge technologies.

In this article, we’ll explore how matrix inversion enables augmented reality (AR) navigation, with battle-tested Python code you can trust.

What Is a Matrix Inverse?

For a square matrix A, its inverse A⁻¹ satisfies:

A × A⁻¹ = A⁻¹ × A = I

Not all matrices are invertible—only non-singular ones (determinant ≠ 0). The inverse essentially “undoes” the linear transformation encoded by A.

Example

A = [[4, 7],
     [2, 6]]

A⁻¹ = [[ 0.6, -0.7],
       [-0.2,  0.4]]

This operation is vital whenever you need to reverse a transformation—like converting screen coordinates back to 3D world space.

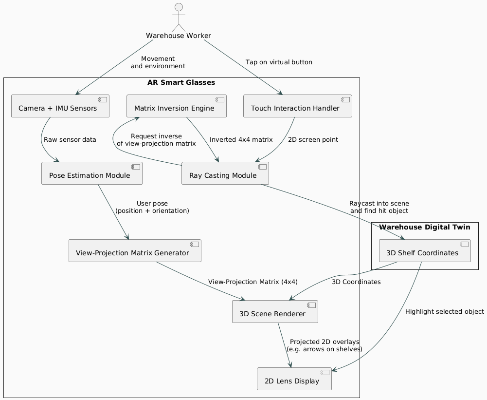
Real-World Use Case: AR Navigation in Smart Glasses

Imagine AR smart glasses guiding a warehouse worker to a shelf. The system must:

  1. Detect the user’s position via cameras and IMUs

  2. Project 3D warehouse coordinates onto the 2D lens display

  3. When the user taps a virtual button, map that 2D screen point back to 3D space

This reverse mapping requires inverting the view-projection matrix—a 4×4 matrix that encodes camera orientation, field of view, and depth scaling.

Without a fast, reliable matrix inverse, the system couldn’t:

  • Place virtual arrows on real shelves

  • Let users select 3D objects with finger taps

  • Maintain alignment between digital and physical worlds

In high-end AR headsets, this inversion runs 60 times per second—making correctness and speed non-negotiable.

PlantUML Diagram

How to Compute the Inverse in Python

Python offers robust, optimized tools:

  • NumPy: np.linalg.inv(A) — fast, uses LAPACK under the hood

  • SciPy: scipy.linalg.inv(A) — similar, with additional error handling

  • Pure Python: Possible via Gauss-Jordan elimination, but not recommended for production

Always check if the matrix is invertible (non-singular) before computing.

Complete, Error-Free Implementation

PlantUML Diagram
import numpy as np
from numpy.linalg import LinAlgError

def safe_inverse(matrix: np.ndarray) -> np.ndarray:
    """
    Compute the inverse of a square matrix with error handling.
    
    Args:
        matrix: Square NumPy array (n x n)
    
    Returns:
        Inverse matrix (n x n)
    
    Raises:
        ValueError: If matrix is not square or singular
    """
    if matrix.ndim != 2 or matrix.shape[0] != matrix.shape[1]:
        raise ValueError("Matrix must be square")
    
    try:
        return np.linalg.inv(matrix)
    except LinAlgError:
        raise ValueError("Matrix is singular and cannot be inverted")

# Example: AR View-Projection Matrix Inversion
if __name__ == "__main__":
    # Simplified 3x3 camera transformation (real AR uses 4x4)
    view_proj = np.array([
        [1.5, 0.0, 0.0],
        [0.0, 2.0, 0.0],
        [0.0, 0.0, 1.0]
    ])
    
    try:
        inv_view_proj = safe_inverse(view_proj)
        print("Original View-Projection Matrix:")
        print(view_proj)
        print("\nInverse Matrix (for ray casting):")
        print(inv_view_proj)
        
        # Verify: A @ A⁻¹ ≈ I
        identity_check = np.dot(view_proj, inv_view_proj)
        print("\nVerification (should be identity):")
        print(np.round(identity_check, decimals=10))
        
        print("\n Matrix inversion successful!")
        
    except ValueError as e:
        print(f" Inversion failed: {e}")
1

Best Practices & Performance Tips

  • Always use NumPy/SciPy — never implement inversion manually in production

  • Check the condition number with np.linalg.cond() for near-singular matrices

  • Prefer solving linear systems (np.linalg.solve) over explicit inversion when possible (more stable)

  • In AR/robotics, cache inverses of static matrices (e.g., camera calibration)

  • Never invert large matrices unnecessarily — complexity is O(n³)

In AR systems, a single inversion takes < 0.1ms for 4×4 matrices—fast enough for real-time interaction.

Conclusion

Matrix inversion is far more than a mathematical curiosity—it’s the key to bridging digital and physical realities. From AR navigation to robotics, computer vision, and physics simulations, it enables systems to “think backward” through transformations. By leveraging battle-tested libraries like NumPy and handling edge cases responsibly, you can deploy this powerful operation with confidence.

In a world increasingly overlaid with digital intelligence, the inverse matrix helps keep everything in place—literally.