Azure  

The Illusion of Memory: How Azure Durable Functions Preserve State Across Replays in Airline Disruption Management

Table of Contents

  • Introduction

  • The Real-Time Crisis: Managing Flight Disruptions at Scale

  • Understanding Orchestrator Replays

  • How State Persists Through Chaos

  • Code Walkthrough: A Resilient Passenger Rebooking Workflow

  • Enterprise-Grade Design Principles

  • Conclusion

Introduction

In serverless computing, functions are stateless by design—ephemeral, short-lived, and isolated. So how does Azure Durable Functions enable long-running, stateful workflows like airline rebooking or insurance claims processing?

The secret lies not in memory, but in durable storage and deterministic replay. As a senior cloud architect, understanding this mechanism is critical to building resilient, production-grade orchestrations that survive platform restarts, scale events, and transient failures.

Let’s demystify this with a high-stakes, real-world scenario.

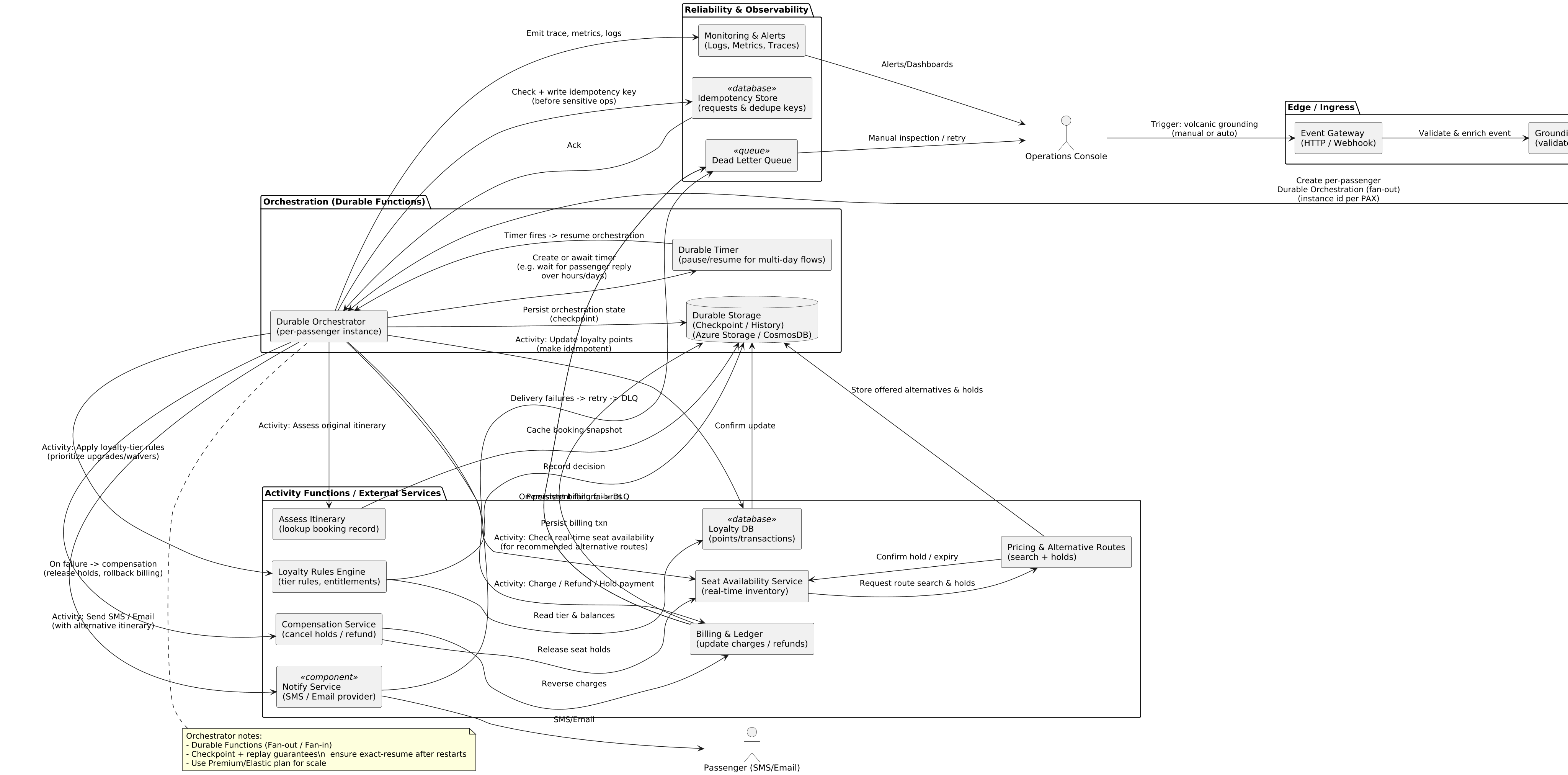
The Real-Time Crisis: Managing Flight Disruptions at Scale

Imagine you’re the cloud architect for a global airline. A sudden volcanic eruption grounds all flights in Southeast Asia. Within minutes, 12,000 passengers need rebooking across 200+ alternative routes.

Your system must:

  1. Assess each passenger’s original itinerary

  2. Check real-time seat availability

  3. Apply loyalty-tier business rules

  4. Notify passengers via SMS/email

  5. Update loyalty points and billing

This isn’t a batch job—it’s a mission-critical, multi-day orchestration that must resume exactly where it left off if the platform scales or restarts.

PlantUML Diagram

Enter Durable Functions—and the magic of state persistence through replay.

Understanding Orchestrator Replays

Azure Functions run on a consumption plan that can terminate and restart your process at any time. To handle long-running logic, Durable Functions use the Orchestrator pattern:

  • The orchestrator function never performs I/O directly.

  • Instead, it schedules activity functions (for external calls) and awaits their results.

  • Every time an activity completes, the entire orchestrator function replays from the beginning—but skips already-completed steps using a recorded history.

This replay is deterministic: same input → same sequence of operations.

But if the function restarts, how does it “remember” where it was?

How State Persists Through Chaos

Azure Durable Functions do not rely on in-memory state. Instead:

  1. Every decision, call, and result is durably logged to Azure Storage (queues, tables, blobs).

  2. On replay, the framework reads the history and mocks the results of completed activities—bypassing actual execution.

  3. Local variables are recomputed during replay, but only up to the point of the last checkpoint.

  4. New work (beyond the last recorded step) proceeds normally.

Critically: your orchestrator code must be deterministic. No datetime.now(), no random numbers, no direct I/O. All external data must come from awaited activity functions.

This creates the illusion of persistent memory—while actually rebuilding state from an immutable event log.

Code Walkthrough: A Resilient Passenger Rebooking Workflow

import azure.functions as func
import azure.durable_functions as df

def RebookPassengerOrchestrator(context: df.DurableOrchestrationContext):
    # Input: passenger booking ID
    booking_id = context.get_input()
    
    # Step 1: Load original itinerary (durable call)
    itinerary = yield context.call_activity("GetOriginalItinerary", booking_id)
    
    # Step 2: Find alternative flights (external API)
    alternatives = yield context.call_activity("FindAlternativeFlights", itinerary)
    
    # Step 3: Apply business rules based on loyalty tier
    loyalty_tier = yield context.call_activity("GetLoyaltyTier", booking_id)
    selected_flight = _select_best_flight(alternatives, loyalty_tier)  # Pure function
    
    # Step 4: Reserve seat
    reservation = yield context.call_activity("ReserveSeat", {
        "booking_id": booking_id,
        "flight": selected_flight
    })
    
    # Step 5: Notify and update rewards
    yield context.call_activity("SendRebookingNotification", reservation)
    yield context.call_activity("UpdateLoyaltyPoints", booking_id)
    
    return {"status": "rebooked", "new_flight": selected_flight}

# Pure helper (no side effects, safe for replay)
def _select_best_flight(alternatives, tier):
    if tier == "Platinum":
        return min(alternatives, key=lambda f: f["departure_time"])
    else:
        return min(alternatives, key=lambda f: f["price"])

1

2

3

If the orchestrator is terminated after ReserveSeat, on restart:

  • It replays from the top

  • GetOriginalItinerary, FindAlternativeFlights, etc., return cached results from history

  • Only SendRebookingNotification and onward execute anew

No duplicate reservations. No lost state.

Enterprise-Grade Design Principles

  1. Treat the orchestrator as a state machine: every line must be replay-safe.

  2. Isolate side effects in activity functions—never in the orchestrator.

  3. Use structured logging with instance IDs for auditability.

  4. Monitor replay count via Application Insights—excessive replays may indicate non-determinism.

  5. Set timeouts on external calls to prevent zombie orchestrations.

Conclusion

Azure Durable Functions don’t “maintain” state in memory—they reconstruct it from a durable, append-only history of events. This elegant design delivers fault tolerance without complexity, turning ephemeral serverless functions into reliable workflow engines.

In high-stakes domains like aviation, healthcare, or finance, this isn’t just convenient—it’s essential. By embracing deterministic replay, you build systems that survive chaos, scale infinitely, and never lose a passenger in the clouds.