JavaScript  

JavaScript Interview Survival Guide: Expert Tips and Tricks for Acing Your Next Interview

Introduction

JavaScript is a versatile and widely-used programming language. If you're a JavaScript developer looking for your next job, you will likely face some tough interview questions. Employers want to make sure they're hiring the best candidates for the job.

To help you prepare for your next JavaScript interview, we've compiled a list of expert tips and tricks for acing your interview. From understanding the basics of JavaScript syntax and concepts to knowing how to answer common interview questions, this guide has everything you need to succeed.

So whether you're a seasoned JavaScript developer or starting, read on for our top questions and answers.

Question 1. What is JavaScript?

Answer

Wiki says, “JavaScript is a high-level, dynamic, untyped, and interpreted programming language. It has been standardized in the ECMAScript language specification. Alongside HTML and CSS, it is one of the three core technologies of World Wide Web content production; most websites employ it, and all modern Web browsers support it without plug-ins.

JavaScript is prototype-based with first-class functions, making it a multi-paradigm language, supporting object-oriented, imperative, and functional programming styles. It has an API for text, arrays, dates, and regular expressions. Still, it does not include any I/O, such as networking, storage, or graphics facilities, relying for these upon the host environment in which it is embedded”.

Fundamentals Of JavaScript

  1. There are no specific data types (e.g-var t) in JavaScript.
  2. There are if for, switch, while, do-while, break, and continue, similar to Java or C# in JavaScript.
  3. document.write() is used to display an output in JavaScript.
  4. There are some dialogues in JavaScript, which are as follows- Alert- OK

    Confirm- OK/CANCEL

    Prompt- Input

  5. Function- A 'function' keyword is used for function in JavaScript.

Some Examples of JavaScript

A simple program of JavaScript. 

<html>      
      
<head>      
    <title>MY TITLE</title>      
</head>      
      
<body>      
    <script type="text/javascript">      
        document.write("Most Welcome in JavaScript")      
    </script>      
</body>      
      
</html> 

Output

For more details, visit the following link,

Question 2. Explain Frames in JavaScript

Answer

Frames allow you to divide the page into several rectangular areas and to display a separate document in each rectangle. Each of those rectangles is called a "frame".

Here is an example ​​​​​​

<FRAMESET ROWS="75%, *" COLS="*, 40%">      
    <FRAME SRC="framea.html">      
        <FRAME SRC="frameb.html">      
            <FRAME SRC="framec.html">      
                <FRAME SRC="framed.html">      
                    <NOFRAMES>      
                        <H1>No Frames? No Problem!</H1>    

Take a look

<A HREF="noframes.html">no-frames</A>   

The version is

  • </NOFRAMES>  
  • </FRAMESET> 

Nested Frames

<FRAMESET ROWS="15%,*">      
    <FRAME SRC="titlebar.html" NAME=TITLE SCROLLING=NO>      
        <FRAMESET COLS="20%,*">      
            <FRAME SRC="sidebar.html" NAME=SIDEBAR>      
                <FRAME SRC="menu.html" NAME=RECIPES>      
        </FRAMESET>      
        <NOFRAMES> No frames? No Problem! Take a look at our      
            <A HREF="menu.html">no-frames</A> version. </NOFRAMES>      
</FRAMESET>   

Targeting Frames

Each frame is given a name using <FRAME NAME="...">. These names uniquely identify each frame. Using these names, the links in other frames can tell the Browser which frames the link target.

<FRAMESET COLS="20%,*">      
<FRAME SRC="sidebar.html" NAME=SIDEBAR>      
<FRAME SRC="main.html" NAME=MAIN>      
</FRAMESET>   

To target one of these frames, the link should have a TARGET attribute set to the frame's name, where the linked page should appear. Thus, for example, this code creates a link totfetacos.html and targets the link to the MAIN frame,

<A HREF="tfetacos.html" TARGET=MAIN>my link</A> 

For more details, visit the following link,

Question 3. What are the JavaScript Operators?

Answer

JavaScript addition operator ( + ) serves two primary purposes in JavaScript. The first is to perform a simple addition on the numbers.

The second operation is to perform a string concatenation (combine the strings).

Addition 

<script>      
    var a = 3;      
    var b = 2;      
    var c = a + b;      
    document.write(c);      
</script>

JavaScript subtraction operator

JavaScript subtraction operator ( - ) also serves two purposes in your code. The first is simply subtracting the numbers (6 - 2). The second operation is to specify negative numeric values (-20).

Subtraction

<script>      
    var a = 10;      
    var b = 3;      
    var c = a - b;      
    document.write(c);      
</script>   

JavaScript multiplication operator

JavaScript multiplication operator ( * ) is used to multiply the numbers.

<script>      
    var a = 4;      
    var b = 3;      
    var c = a * b;      
    document.write(c);      
</script>   

JavaScript division operator

JavaScript division operator ( / ) is used to divide the numbers.

<script>      
    var a = 8;      
    var b = 4;      
    var c = a / b;      
    document.write(c);      
</script>   

JavaScript increment operator

JavaScript increment operator ( ++ ) is used to increase a number by 1.

Example

<script>      
    var i = 0;      
    i++;      
    document.write(i);      
</script> 

JavaScript decrement operator

JavaScript decrement operator ( -- )  decreases a number by 1.

Example

<script>      
    var i = 1;      
    i--;      
    document.write(i);      
</script>

For more details, visit the following link,

Question 4. Explain JavaScript Statements

Answer

JavaScript block statement

JavaScript block statements are the curly braces ( { } ) you see everywhere. They are used to categorize the code into a specific function or statement.

The code lines inside a block statement are often intended to represent that they are part of the block statement. The following examples show the curly braces establishing the blocks of the compartmentalized code.

<script>      
    if (3 < 5) {      
        // code for this block statement goes in here      
    }      
    for (var i = 0; i < 10; i++) {      
        // code for this block statement goes in here      
    }      
      
    function myFunction() {      
        // code for this block statement goes in here      
    }      
</script>

JavaScript break statement

The JavaScript break statement terminates a loop, switches, or labels the statement from further processing. Apply it when you want to force one of those types of statements to stop the processing.

Example of terminating a loop using break

<script>      
    for (i = 0; i < 20; i++) {      
        if (i >= 5) {      
            break;      
        }      
        document.write("Pass index " + i + " of the loop<br />");      
    }      
</script>  

output

JavaScript continue statement

JavaScript's continue statement is used to bypass the specified iterations of a loop so that the code in the loop statement does not execute for the specified iterations and moves on to the next. 

<script>      
    for (i = 0; i < 20; i++) {      
        if (i < 10) {      
            continue;      
        }      
        document.write("Pass index " + i + " of the loop<br />");      
    }      
</script>   

output

JavaScript do-while statement

JavaScript do-while statement is an inverted while statement. It will execute the code as long as the while condition returns a true value.

<script>      
    var i = 0;      
    do {      
        document.write("Loop index: " + i + "<br />");      
        i++;      
    }      
    while (i < 5);      
</script> 

output

JavaScript for statement

JavaScript for statement is a loop mechanism, which will execute code as long as the condition evaluation continues to be true.

<script>      
    for (var i = 0; i < 5; i++) {      
        document.write("Pass index " + i + " of the loop<br />");      
    }      
</script>

output

For more details, visit the following link,

Question 5. Explain JavaScript objects

Answer

Objects are the data types of JavaScript. Each variable that you create or literal value that you work with is an object with specific methods and properties that you can access when working with that type of data, which is one of the biggest aspects of understanding any modern scripting language.

JavaScript supports automatic data type casting for the objects. It simply means that we do not have to explicitly define each variable's data type as we create them unless our script demands it. JavaScript also allows a script author to create custom objects to extend the language.

JavaScript Standard Objects

  • String Object - For working with the string data in JavaScript.
  • Array Object - For compartmentalized data processing.
  • Date Object - For date and time programming.
  • Math Object - For mathematical calculations in JavaScript.
  • Number Object - For working with the numeric data in JavaScript. 
  • RegExp Object - For matching a text against a pattern.
  • Boolean Object - For representing false and true values.
  • Function Object - For calling the dormant segments of your code to run.
  • object Object- Extend JavaScript by creating your custom objects

For more details, visit the following link,

Question 6. Explain Arrays in JavaScript

Answer

An array is a collection of similar data types. All its values are stored in the index locations, starting from 0 to n-1.

Declaration of an Array 

var myArray = [];      
var myArray = [value1, value2, value3, so on...];      
var myArray = new myArray(length_of_array);   

Let's understand this with the following examples

Example

var myArray = [20, 30, 40, 50];      
for (var i = 0; i <= myArray.length - 1; i++) {      
    document.write("The value at the index location " + i + " is " + myArray[i] + " <br/>");      
}   

The preceding code declares an array with 4 values. The for loop is used, which starts the index value "i" from 0 until the length of "myArray", and the index location is incremented by 1.

The written property of the document object displays the values at the index location, which is implemented using myArray[i] and HTML Break so that each index location's value is displayed in a different line.

 Example

var myevenNumbersArray = [];      
for (var i = 0; i <= 5; i++) {      
    myevenNumbersArray[i] = i * 2;      
}      
for (var i = 0; i < myevenNumbersArray.length; i++) {      
    document.write(myevenNumbersArray[i] + "<br/>");      
}

The preceding code prints all the even numbers stored in the array. This time, we are adding the values to the array dynamically. We have used a for loop to do this. First, we have declared an array whose size is not defined. Thus, it can contain as many values as we want. We have used a for loop starting from 0 and going to 5. The value of the index location is multiplied by 2 each time; the interpreter iterates through the loop. Thus, 5 values will be stored in the array. In other words, 0, 2, 4, 6, 8, and 10.

For more details, visit the following link,

Question 7. What is a screen object in JavaScript?

Answer

The screen object helps in getting the information on the user's screen. We can get the user's screen's width, height, color depth, etc.. This information will help set the size of the images and page to be displayed in the Browser. We will look into the properties of the screen object by an example.

Create a sample ASP.NET Web Application and a button, label, and add JavaScript code, given below,    

<html xmlns="https://www.w3.org/1999/xhtml">      
      
<head runat="server">      
    <title></title>      
    <script language="javascript" type="text/javascript">      
        function showScreenData() {      
            document.getElementById("lblScreenDetails").innerText = "Total Height: " + screen.height + " Total Width: " + screen.width + " Available Height: " + screen.availHeight + " Available Width: " + screen.availWidth + " Available Pixel Depth : " + screen.pixelDepth + " Available Color Depth : " + screen.colorDepth + " Buffer Depth : " + screen.bufferDepth;      
            return false;      
        }      
    </script>      
</head>      
      
<body>      
    <form id="form1" runat="server">      
        <div> </div>      
        <asp:Button ID="btnScreenData" runat="server" Text="Get Screen Details" OnClientClick="return showScreenData()" /> <br />      
        <asp:Label ID="lblScreenDetails" runat="server" Text="Label"></asp:Label>      
    </form>      
</body>      
      
</html>

Now, run the Application. It will show the properties of the screen, like width, pixel depth, etc., as shown below,

application

This way, we can access the user's screen properties to adjust the images/page size accordingly.

Using the screen object, we can access the properties below on the user's screen.

Property Name Description
availHeight Available Height
availWidth Available Width
bufferDepth -
colorDepth -
deviceXDPI -
deviceYDPI -
height Screen height
width Screen width
logicalXDPI -
logicalYDPI -
fontSmoothingEnabled -
updateInterval -

For more details, visit the following link,

Question 8. What are Math Objects in JavaScript?

Answer

The Math object is used to perform simple and complex arithmetic operations.

The main properties and methods of Math Objects are given below:

Properties of Math Object in JavaScript

  • E- Holds the Euler's Number 
  • LN2 - Natural Logarithm of 2.
  • LN10 - Natural Logarithm of 10.
  • LOG2E - Base 2 Logarithm of E.
  • LOG10E - Base 10 Logarithm of E.
  • PI - Numerical Value of PI(22/7 or 3.142)
  • SQURT1_2 - Square root of 2.
  • SQRT2- Square root of 2.

These are some main properties of Math objects in JavaScript. Now, let's learn about the methods in JavaScript. There is a long list of the methods for the Math objects, and some of them are given below,

Methods of Math Object in JavaScript

  • abs (x) - Return the absolute value of x.
  • acos (x) - Return the arccosine (in radian) of x.
  • asin (x) - Return arcsine (in Radian) of x.
  • atan (x) - Returns the arctangent of x with numeric value b/w -PI/2 to +PI/2.
  • atan2 (y,x) - Returns the arctangent of quotient on dividing y and x.
  • ceil (x) - Rounds up x to the nearest bigger integer.
  • cos (x) - Return cosine value of x.
  • exp (x) - Returns the value of ex.
  • floor (x) - Rounds up x to the nearest smaller integer. 
  • log (x) - Returns the natural logarithmic value of x.
  • max (x,y,z,....n) - Returns the highest number from the given list.
  • min (x,y,z,.......) - Returns the smallest number from the given list. 
  • pow (x,y)- Returns the x to the power of y.
  • random ()- Returns a Random number.
  • round (x)- Rounds up x to the nearest integer.
  • sin (x) - Return the sine value of x.
  • sqrt(x) - Returns the square root of x.
  • tan (x) - Returns the tangent value of x.

For more details, visit the following link,

Question 9. What are the common Errors in JavaScript?

Answer

The common errors in JavaScript programming are the following,

  1. Spelling and typing errors.
  2. Missing brackets or quotation marks.
  3. Mismatching quotation marks.
  4. Using a single equal sign instead of the double equal sign in comparison.
  5. Referencing objects that do not exist.
  6. Using reserved keywords for the variable naming.
  7. Using the wrong type of brackets.

These are the main causes of these errors. In JavaScript, there are the following three types of errors,

  1. Syntax Error in JavaScript
  2. Runtime Error in JavaScript
  3. Logic Error in JavaScript

Let's understand them one by one.

Syntax Error in JavaScript

Syntax errors are those errors that occur when we violate the rules defined by JavaScript. These errors occur when a Web Page that has been created is loaded.

Example

We are writing a script to display the value of a variable, but somewhere in the program, you forgot the closing parentheses and a syntax error would occur. The Syntax errors prevent JavaScript code from functioning. A Browser shows the error message with the specified line when it encounters a JavaScript code error.

Runtime Errors in JavaScript

Runtime errors inform the user that there is a problem with a script. Similar to syntax errors, runtime errors are also displayed in a Browser. The nature of the error, along with a line number, as specified in an alert box, so you can easily search for the script. Runtime errors mainly occur due to improper use of the commands.

For instance, you will review runtime errors if you reference a variable that has not been defined. The following code snippet shows an example of a runtime error.

Sting = "C# Corner";      
document.write (sing);

In the given code, we have declared a string variable, string, and assigned the value "C# Corner" to it. Next, we displayed its value, but instead of "Sting", we wrote "sing", which is not declared. Therefore, the second line of the preceding code snippet generates a runtime error.

Logic Errors in JavaScript

Another common error type is logic, which occurs when your script code does something different than the one suggested by the logic. Errors occur when the code is miswritten, and you do not get the expected results. These errors are commonly known as bugs. Let's consider the following code,

Example

<SCRIPT>
  var status = 25;
  var port
  LogicErrors - Notepad
  80, host = "xyz.com";
  function connect(status, host) {
    this do something = function(host, port) {
      if (post=60) {
        alert("Good: 80 is standard port for http");
      }
      else {
        alert("bad: Non standard port");
        alert("The host is "+this.host);
      }
    }
      }
  var connection = new Connect(status, host);
  connection.do_something(host);
  <SCRIPT>

For more details, visit the following link,

Question 10. Explain Page Re-direction in JavaScript

Answer

Page redirection means moving to another location or page using JavaScript on the client side. Sometimes, you visit a specific Website, but it goes to another page because it is internally redirected. If you see the shopping Website: Amazon, it will show the image like,

Page Re-direction

It will show you a pop-up message “Shopping from India? Looking for Amazon.in?” with two options, the first “Stay on Amazon.com” and the second “Go to Amazon.in”, and when you click on the second option, the page will be redirected to Amazon.

There are multiple reasons to redirect from the original page, as follows,

  1. One reason is that we just discussed this in the previous example. The Browser gets your location and asks for the page change, and the button clicks event page is redirected.
  2. If you have created a new domain and want to redirect all your visitors from the old to the new domain.

    The following are the various page redirection methods to redirect from one page to another in JavaScript.

These methods are used for redirecting to another page; add this code to the head section,

Using window.location

<script type="text/javascript">      
    <!--       
    window.location = "https://www.c-sharpcorner.com";      
    //-->      
</script>  

Using window.location.href.

<script type="text/javascript">      
    <!--       
    window.location.href = "https://www.c-sharpcorner.com";      
    //-->      
</script>    

Using window.location.assign.

<script type="text/javascript">      
    <!--       
    window.location.assign = "https://www.c-sharpcorner.com";      
    //-->      
</script>   

Using window.location.replace.

<script type="text/javascript">      
    <!--       
    window.location.replace = "https://www.c-sharpcorner.com";      
    //-->      
</script> 

Using window.open.

<html>      
      
<head>      
    <script type="text/javascript">      
        <!--       
        function WinOpen() {      
            window.open("https://www.c-sharpcorner.com/", "OpenWindow", "status = 1, height = 450, width = 450, resizable = 0")      
        }      
        //-->      
    </script>      
</head>      
      
<body> <input type="button" onClick="WinOpen()" value="WinOpen"> </body>      
      
</html>

For more details, visit the following link,

Question 11. Explain the Scope and Events in JavaScript

Answer

Scope in JavaScript

The scope defines the accessibility of a variable, objects, and function. It is nothing but the boundary line. There are only two types of scope present in JavaScript, as follows,

  1. Local Scope in JavaScript
  2. Global Scope in Script

Local Scope in JavaScript

It defines that something is only accessible on a limited scope. When you declare a variable within the function, it becomes local to that function. It's not accessible to the other functions or outside the function.

<!DOCTYPE html>      
<html>      
<title>Scope in JavaScript</title>      
      
<head></head>      
      
<body>      
    <script language='javascript'>      
        AuthorName();      
        document.write("</br>Outside the function</br>");      
        //can not access the author variable to outside       
        document.write("</br>Author is " + typeof author);      
        document.write();      
      
        function AuthorName() {      
            //local variable declaration means local scope       
            var author = "Jeetendra";      
            document.write("</br>Inside the function </br>Author is " + author + "</br>");      
        }      
    </script>      
</body>      
      
</html>

Output

Inside the function

Author is Jeetendra

Outside the function 

Global Scope in JavaScript

It can be accessible to other functions as it becomes global to all. You can access it within the function. It is defined anywhere in your JavaScript code.

<!DOCTYPE html>      
<html>      
<title>Scope in JavaScript</title>      
      
<head></head>      
      
<body>      
    <script language='javascript'>      
        document.write("Global Scope in JavaScript</br>");      
        //global variabe declaration       
        var name = "krishna"; //it can be accessible to all within JavaScript code       
        Name();      
      
        function Name() {      
            //access the test variable,       
            //it can be accessible because it is global in scope       
            document.write("My Name is " + name);      
        }      
    </script>      
</body>      
      
</html>

Output

Global Scope in JavaScript

My Name is Krishna

Events in JavaScript

The following figure shows the object hierarchy in JavaScript. All objects have properties and methods. Some objects also have "events". Every element on a Web page has certain events that can trigger the invocation of the event handlers. The "event handler" is a commandused to specify the actions in response to an event. Attributes are inserted into HTML tags to define the events and event handlers.

Examples- The following are examples of events,

  • A mouse click.
  • A web page or an image loading.
  • Moussing over a hot spot on the web page.
  • Selecting an input box in an HTML form.
  • Submitting an HTML form.
  • A keystroke.

Example- OnClick event example.   

<!DOCTYPE html>      
<html>      
      
<head>Event Example</head>      
      
<body> <button onclick="clickme()">Click me</button>      
    <script language='javascript'>      
        function clickme() {      
            alert("OnClick Event of Button");      
        }      
    </script>      
</body>      
      
</html>

Run the preceding code, and it will show you a button. When you click the button, it will pop up a message box, as shown in the following output,

Output 

Output

For more details, visit the following link,

Question 12. What are the types of comments in JavaScript?

Answer

In JavaScript, the comments are used for skipping that statement from execution. Using the comments smakes the code more readable and understandable for anyone. Code functionality is clearer using the comments. The following comments are used in JavaScript,

  1. Single Line Comment
  2. Multi-line comment

Single Line Comment

A single-line comment is used when you want to comment on a single statement. It starts with "//". Using this, you can comment out an entire line. JavaScript ignores this line.

The following example uses a single-line comment to explain the code,

<!DOCTYPE html>      
<html>      
<title>JavaScript Comments</title>      
      
<head></head>      
      
<body>      
    <script language="javascript">      
        //Single line comment       
        //Addition of two numbers       
        var a = 25;      
        var b = 75;      
        var c = a + b; //addition of a and b is store in c variable       
        document.write("Addition of " + a + " and " + b + " is " + c);      
    </script>      
</body>      
      
</html>

Output

Addition of 25 and 75 is 100

Multi-line Comment

A multi-line comment is used with a group or the code block you want to comment on. A multi-line comment starts with /* and ends with */. JavaScript skips the code block between this.

In the following example, a group of statements is commented out using multi-line comments.

<!DOCTYPE html>      
<html>      
<title>JavaScript Comments</title>      
      
<head></head>      
      
<body>      
    <script language="javascript">      
        /*    
         var a = 25;    
         var b = 75;    
         var c = a + b; //addition of a and b is store in c variable    
         document.write("Addition of " + a + " and " + b + " is " + c);    
         */      
        function Print() {      
            document.write("Example of Multi-line Comments in JavaScript");      
        }      
        Print();      
    </script>      
</body>      
      
</html>

Output

Example of the Multi-line Comments in JavaScript

For more details, visit the following link,

Question 13. Explain Exception Handling in JavaScript

Answer

This is a new feature of JavaScript for handling the exceptions like in other programming languages, using try-catch finally statements and the throw operator for handling the exceptions. Now, you can catch the runtime exception.

The try block is always used before a catch block because, in a try block, you provide your code to be executed. If there is no error in the code, the catch block is not executed, but the final block is always executed. The following example shows an exception handling.

Example

<!DOCTYPE html>      
<html>      
<title>Article By Jeetendra</title>      
      
<head> </head>      
      
<body>      
    <script type="text/javascript">      
        document.write("Exception Handling in JavaScript</br>");      
      
        function ExceptHand() {      
            try {      
                alert("This is try block");      
                alert("Not present");      
            } catch (error) {      
                document.write(error);      
            }      
        }      
        ExceptHand();      
    </script>      
</body>      
      
</html> 

When you execute this program, it will first show an alert message box with “This is a try block”. When it executes the next statement, it is an error because no alert message box is available for this exception. It will print the proper exception message like the following output,

Output

Output

For more details, visit the following link,

Question 14. Explain the performance of JavaScript code

Answer

There are ways to speed up your JavaScript code performance. 

  • Reduction of activities in loops-  In our programming, we often use loops for iteration. Every statement inside a loop is executed for each iteration of the loop. The statements or assignments to be searched can be placed outside the loop.
  • Reduction of DOM Access- Compared to other JavaScript statements, accessing the HTML DOM is very slow. If you want to access the DOM element several times, access it once and use it as a local variable. This is how you can access your DOM element easily as many times as you want.
    <html>      
          
    <body>      
        <p id="dom"></p>      
        <script>      
            var obj;      
            obj = document.getElementById("dom");      
            obj.innerHTML = "Hello JavaScript..!!";      
        </script>      
    </body>      
          
    </html>    
    Output

    Output

  • Avoid Unnecessary variables-  Avoid creating new variables that are not useful to save any value. This will unnecessarily create a loading problem. You can replace your code by optimizing the code.
    <p id="dom"></p>      
    <script>      
        var fullName = firstName + "" + lastName;      
        fullName = document.getElementById("dom");      
        fullName.innerHTML = fullName;      
    </script> 

    arrow

    After reduction or optimization   
    <p id="dom"></p>      
    <script>      
        document.getElementById("dom").innerHTML = firstName + "" + lastName;      
    </script> 

For more details, visit the following link,

Question 15. Is JavaScript case-sensitive?

Answer

Yes, JavaScript is a case-sensitive scripting language. Variable names, keywords, methods, and event handlers are all case-sensitive.

Example

In the previous part of this series, we saw how to use an alert function. We will be using the same alert function for this example.

<html>      
      
<head>      
    <title></title>      
</head>      
      
<body>      
    <script type="text/javascript">      
        alert('alert function invoked');      
    </script>      
</body>      
      
</html> 

We have a very pretty simple example. All we have is a script tag in the body section.

Inside the script tag, all we are doing is, we are calling the alert function. Thus, when we open this file in a Browser, the Browser will execute this JavaScript.

For more details, visit the following link,

Question 16. Describe JavaScript Anonymous Functions

Answer

A function without a name is an anonymous function. We store these inside a variable name. Thus, the invocation happens using the variable name.

Below is an example

var sum = function(a,b){return a+b;};       
sum();

Advantages of an anonymous function

The first advantage is that JavaScript allows you to pass an anonymous function as an object to the other functions. You don’t need to explicitly define the function before passing it as a parameter to the other function. The example below is a distance calculator between the two points. In the method calculateDistanceMetres, we’re passing an anonymous function. 

function calculateDistanceMetres(pointA, pointB, method) {      
    var value = method();      
    return (pointB - pointA) * value;      
}      
console.log(calculateDistanceMetres(10, 20, function() {      
    return 1000;      
}));  

What if we don’t pass an anonymous function?

console.log (calculateDistanceMetres(10,20));

It will throw an error because method() cannot execute any code.

error

To solve the above case, let us adjust our code, which will cover both scenarios,

function calculateDistanceMetres(pointA, pointB, method) {      
    if (method) {      
        var value = method();      
        return (pointB - pointA) * value;      
    } else {      
        return (pointB - pointA);      
    }      
}      
console.log(calculateDistanceMetres(10, 20)); //output 10       
console.log(calculateDistanceMetres(10, 20, function() {      
    return 1000;      
})); //output 10000    

Disadvantages of an anonymous function 

  • If you have an extensive program, debugging is tough because you don’t know the function's name in the call stack. The call stack will show it as an anonymous function. Debug the above program in Chrome & see Call Stack. You can notice an anonymous function when the execution is at code function () { return 1000; }

    function

  • These functions cannot be reused.
  • These functions cannot be unit tested easily. Therefore, you may need to refactor the code.

For more details, visit the following link,

Question 17. Explain different types of JavaScript functions invocations.

Answer

Functions are first-class citizens in JavaScript. There are many ways to declare the functions in JavaScript. Let's understand each.

Function Declaration

The traditional way of defining a function is,

function logMe() //function name logMe       
{      
    console.log('Log me in');      
}      
logMe();

Function hoisting

It is the process in which JavaScript runtime hoists all the functions declared, using the function declaration syntax at the top of the JavaScript file. Look at the example given below,

function logMe() {      
    console.log('Log me in');      
}      
logMe();      
      
function logMe() {      
    console.log('Log me again');      
}      
logMe(); 

Function expression

It’s the second form of declaring a function.

var log = function() {      
    console.log('Log me in');      
}  

Anonymous function

It’s a function without a name. You can assign a function to a variable. Another way of declaring an anonymous function is within an object literal. For example,   

var programmer = {      
    lang: 'Javascript',      
    browser: 'Chrome',      
    getFullSpecs: function() {      
        console.log(this.lang + ' running inside ' + this.browser);      
    }      
}

Function() Constructor

The function() constructor expects any number of string arguments. The last argument is the function's body; it can contain arbitrary JavaScript statements separated from each other by semicolons.

var multiply = new Function("x","y","var z=x*y; return z;");       
multiple(10,20);    

Output

200

For more details, visit the following link,

Question 18. What is Closure in JavaScript?

Answer

A closure is a local variable that will be executed after the specific function has returned. A Closure provides a free environment where the outer function can easily access the inner functions and inner variables without any scope restrictions.

Example

<html>      
      
<head>      
    <script type="text/javascript" language="JavaScript">      
        function ExClosure(a, ref1) {      
            var v1 = a;      
            var ref = ref1;      
            return function(v2) {      
                v1 += v2;      
                alert("Add:" + v1)      
                alert("Reference Value:" + ref.cv);      
            }      
        }      
        myclosure = ExClosure(10, {      
            cv: 'My First Closure'      
        });      
        myclosure(5);      
    </script>      
</head>      
      
<body onload="ExClosure(b,ref)"> </body>      
      
</html> 

In this example, when the ExClosure function is called, it returns a function. The function remembers the value of a (10) in the form of v1, which means the myclosure will add 10 together with 5 and return 15 as an alert, and the next alert returns the Reference value (Reference Value: My First Closure).

Output

output

output

For more details, visit the following link,

Question 19. Explain the Generic Function in JavaScript.

Answer

A generic function in JavaScript is similar to "String.IsNullOrEmpty" of C# to check whether the specified string is null or empty.

How often do we check a string for Null, Undefined & empty string in a JavaScript code? Here is my fundamental method StringHasValue to check if a string is either null, #ff0000 or an empty string (The string to be checked may contain the white spaces is also considered). Although it’s a fundamental method, it will save time, require less coding effort & will be less error-prone.

var StringHasValue = function(strValue) {      
    if ($.trim(strValue) != "" && $.trim(strValue) != null && $.trim(strValue) != undefined) return true;      
    else return false;      
};

For more details, visit the following link,

Question 20. Explain Break Statement in JavaScript

Answer

A break statement allows you to break or exit a loop. When used inside a loop, the break statement stops executing the loop and causes the loop to be immediately exited. The statements do not execute if the loop has statements after the break statement, the statements do not execute.

Write the following code,

<!DOCTYPE HTML> 
<HTML>
  <HEAD>
  </HEAD>
  <BODY>
    <TITLE>Using the break statement
    </TITLE>
    <H1>Using the break statement.
    </H1>
    <SCRIPT type="text/javascript"> var count=0;
      while(count<10)
      {
        ++count;
      </BODY>
      }
      if((count%5==0))
        break;
      else
        document.write("count="+count+"<BR/>");
    </SCRIPT>
    </HTML>

Execute the script by opening the file in the Web Browser. If you are using Internet Explorer, click “Allow Blocked Content” to allow the script to execute and if you are using Mozilla Firefox, click allow “ActiveX Controls”.

For more details, visit the following link,

Question 21. Explain ContinueStatement in JavaScript

Answer

Like the break statement, the continue statement is used to stop the execution of the loop. However, the continue statement does not exit the loop; it executes the condition for the next iteration. Those statements are executed if the loop has any statements after the continue statement.

Write the following code,

<!DOCTYPE HTML>
<HTML>
  <HEAD>
  </HEAD>
  <BODY>
    <TITLE>Using the continue statement
    </TITLE>
    <H1>Using the continue statement.
    </H1>
    <SCRIPT type="text/javascript"> var count=0;
      while(count<10)
        (
      </BODY>
      </HTML>
          }
          ++count;
          if((count%2==0))
        continue;
      else
        document.write("count="+count+"<BR/>");
      document.write("While loop exited"):
    </SCRIPT>

Execute the script by opening the file in the Web Browser. If you are using Internet Explorer, click “Allow Blocked Content” to allow the script to execute and if you are using Mozilla Firefox, click allow “ActiveX Controls”.

For more details, visit the following link,

Question 22. What is InnerHTML Property in JavaScript?

Answer

InnerHTML property can be used to modify an HTML document. InnerHTML property exists in all types of major Browsers. When you use InnerHTML, you can change the page's content without refreshing the page. This can make your Website feel quicker and more responsive to user input.

Syntax

The syntax for using InnerHTML looks like this,

document.getElementById('ID of element').innerHTML = 'Data or content'; 
  • getElementById- getElementById refers to the HTML element using its ID.
  • Data or content- Data is the new content to go into the element.

JavaScript Code

To make it work, use the following JavaScript function code on your page,

<script type="text/javascript">      
    function ShowMessage() {      
        document.getElementById('TextMessage').innerHTML = 'C-sharpCorner';      
    }      
</script> 

Now, drag and drop a Button control onto the form so that you have,

<input type="button" onclick="ShowMessage()" value="Show Message" />       
<p id="TextMessage"></p>  

For more details, visit the following link,

Question 23. Array Object in JavaScript

Answer

An array object is used to store multiple values in a single variable. It implies that an array can have a string, a number, or an object in a single slot. Here, an array can hold various data types in a single array slot, which implies that an array can have a string, a number, or an object in a single slot.

How to Create an Array Object in JavaScript?

  • Using the Array Constructor
  • Using the Array Literal notation

Using the Array Constructor

An empty array is used when we know the exact number of elements to be inserted in the array. We can create an empty array by using an array constructor.

Syntax

var mayarray = new array();

For more details, visit the following link,

Question 24. What is the procedure for saving and getting a value in cookies using JavaScript?

Answer

In the following function, we pass three parameters,

c_name: The name of the cookie (that you want to create).  
value: The value, you want to save in the cookie.  
expiredays: Expiry days of your cookie.   
  
function setCookie(c_name, value, expiredays) {      
    var exdate = new Date();      
    exdate.setDate(exdate.getDate() + expiredays);      
    document.cookie = c_name + "=" + value + ";path=/" + ((expiredays == null) ? "" : ";expires=" + exdate.toGMTString());      
}

Procedure to get the value from a cookie

In the following function, we pass one parameter,

Name- Name the cookie you want to get the value of.

function getCookie(name) {      
    var dc = document.cookie;      
    var prefix = name + "=";      
    var begin = dc.indexOf("; " + prefix);      
    if (begin == -1) {      
        begin = dc.indexOf(prefix);      
        if (begin != 0) return null;      
    } else {      
        begin += 2;      
    }      
    var end = document.cookie.indexOf(";", begin);      
    if (end == -1) {      
        end = dc.length;      
    }      
    return unescape(dc.substring(begin + prefix.length, end));      
}

For more details, visit the following link,

Question 25. What are Cookies in JavaScript?

Answer

Cookies are the variables stored on the visitor's (client's) computer. When the client's Browser requests a page, the cookies are also obtained. JavaScript can be used to create and retrieve cookie values.

Cookies are often the most efficient method of remembering and tracking the preferences, purchases, commissions, and other information, required to improve visitor and Website statistics.

Main components of a cookie

  • Expire- The date on which the cookie will expire. The cookie will expire when the visitor quits the Browser if this is blank.
  • Domain- The domain is the name of our Website.
  • Path- The path to the directory or the Web page that sets the cookie. If you want to retrieve the cookie from any directory or page, this may be blank.
  • Secure- If this field contains the word "secure", the cookie may only be retrieved with a secure server. If this field is blank, no such restriction exists.
  • Name=Value- Cookies are set and retrieved as key and value pairs.
  • Storing Cookies- The simplest way to create a cookie is to assign a string value to the "document. cookie" object, which looks like the above syntax.
    <html>
      <head>
        <script type="text/javascript"> 
          function writeCookie()
          {
            if(document.myform. customer.value == ""){
              alert("Enter some value!");
              return;
            }
            cookievalue escape(document.myform. customer.value) + ";";
            document.cookie="name=" + cookievalue;
            alert("Setting Cookies :"+"name=" + cookievalue );
          }
        </script>
      </head> 
      <body>
        <form name="myform" action="Give your Name Here">
          Enter name: <input type="text" name="customer" />
                 <input type="button" value="Set Cookie" onclick="writeCookie();"/>
        </form>
      </body> 
    </html>

     

The output of storing the cookie will be,

For more details, visit the following link,

Question 26. What are the Popup Boxes in JavaScript?

Answer

There are the following types of Popup Boxes in javascript, which are,

Alert Box in JavaScript

An alert box is often used to ensure the information comes through to the user, and it displays some information to the user.

Function​​​​​​

function ShowAlert() {      
    alert("Hello C-sharpcorner");      
}    

LineBreak Box in JavaScript

A LineBreak alert box is often used to display the line breaks inside a popup box. Use a backslash followed by the character n.

Function

function ShowLinkBreak() {      
    alert("Hello \n C-sharpcorner");      
}    

Confirmation Box in JavaScript

A JavaScript confirmation box is the same as an alert box. It is a way to prompt your users to confirm an action explicitly. It supplies the user with a choice; they can either press "OK" to confirm the popup's message, or they can press "Cancel" and not agree to the popup's request.

Function

function ShowConfirm() {      
    var confrm = confirm("Are you sure you want to do that?");      
    var status = document.getElementById("content");      
    if (confrm == true) {      
        status.innerHTML = "You confirmed, thanks";      
    } else {      
        status.innerHTML = "You cancelled the action";      
    }      
}

For more details, visit the following links,

Question 27. Discuss the delete keyword in JavaScript

Answer

When we work on large applications, we work with many objects. We are familiar with the problems like memory leaks, the performance of an application that is not excellent and similar issues arising at a later stage. I always recommend that we know how much memory we consume in our application.

Example

Chrome provides a quick way to look into memory usage.

The main advantage is to delete the unwanted property from the object.

var automobile = {engine: true, fuel: true, tyres:2 };       
var car = Object.create (automobile); //car is instanceof automobile       
console.log (car.tyres); // 2 it inherits from parent class       
//as we know car has own tyres then we can create own property of car object       
car.tyres = 4; // will make own tyre property of car object     

property

//now we want to delete property tires from a car     
delete car.tyres ; //will return true  

For more details, visit the following link,

Question 28. What is the Timer in JavaScript?

Answer

In JavaScript, the timer is an essential feature; it allows us to execute a JavaScript function after a specified period, thereby making it possible to add a new dimension, time, to our Website. With the help of the timer, we can run a command at specified intervals, run loops repeatedly at a predefined time, and synchronize multiple events in a particular time span.

There are various methods for using it, as in the following,

Timer

The setTimeout() method: Executes code at a specified interval. The syntax for this is,

setTimeout(function, delayTime)  

Example

Let's try with an example. This method helps delay the execution of a particular code. Let's write the code as in the following,

<!DOCTYPE HTML> <HEAD>
<SCRIPT type="text/javascript">
function timedMsgO
{
var t=setTimeout("alert('Hi, welcome! Ankur Here.|')", 5000);
}
</SCRIPT> 
</HEAD>
<BODY>
<FORM>
<INPUT type="button" value=" timed alert box!"
onclick="timedMsg()" />
</FORM>
</BODY>
</HTML>

The setTimeout ("alert('Hi, Welcome! Ankur Here.')", 5000) method creates a timed alert box. The first parameter of the setTimeout() method is a string, which contains a JavaScript statement, alert ('Hi, Welcome! Ankur Here.'), and a second parameter, 5000, specifies the time in milliseconds, after which the first parameter will execute.

The output of this code will be,

output

For more details, visit the following link,

Question 29. Explain Dialog Boxes in JavaScript

Answer

There are mainly three types of dialog boxes in JavaScript. They are used to either show a confirmation message, raise an error or show a warning message. You can also get input from these dialog boxes. The following are the dialog boxes in JavaScript,

  1. Alert Dialog Box
  2. Prompt Dialog Box
  3. Confirmation Dialog Box

Now, you can learn about JavaScript dialog boxes one by one.

Alert Dialog Box

This dialog box is mainly used for validation. It displays a message in the dialog box. It is used to display error messages. This dialog box will block the Browser. You cannot do anything on the Browser page without clicking this dialog box's “OK” button, and it is closed.

Example

<!DOCTYPE html>      
<html>      
<title>JavaScript Dialog Box</title>      
      
<head></head>      
      
<body>      
    <script language="javascript">      
        alert("Hello, From C# Corner");      
    </script>      
</body>  

Prompt Dialog Box

It is the only dialog box that can get input from the user. This dialog box has two buttons, “OK” and “Cancel”. Using this dialog box, you can get input from the user to perform the operation you want on the input value. You can provide a default value for the prompt dialog box. The default value is “undefined”.

The following is an example of a prompt dialog box,

<!DOCTYPE html>      
<html>      
<title>JavaScript Dialog Box</title>      
      
<head></head>      
      
<body>      
    <script language="javascript">      
        var test = prompt("Welcome To Coding World, Enter Your Name:", ”krishna”);      
        document.write("Welcome to C# Corner - " + test);      
    </script>      
</body>      
      
</html> 

Confirmation Dialog Box

This dialog box is mainly used for confirming the user of specific actions. When exiting from a Window, it can request confirmation from the user, like “Do you want to Exit?” It displays the two buttons on the dialog box: “OK” and “Cancel”. When you click the “OK” button, it returns true; else it returns false.

The following is an example of a confirmation dialog box,

<!DOCTYPE html>      
<html>      
<title>JavaScript Dialog Box</title>      
      
<head></head>      
      
<body>      
    <script language="javascript">      
        var t = confirm("Do you really want to Exit?");      
        if (t == true) {      
            document.write("Thanks for using");      
        } else {      
            document.write("Welcome To C# Corner");      
        }      
    </script>      
</body>      
      
</html> 

For more details, visit the following link,

Question 30. What is a Variable in JavaScript?

Answer

They have a value stored in a program and,

  • Variable names must begin with a letter.
  • Variable names can also begin with $ and _ (but we will not use them).
  • Variable names are case-sensitive (y and Y are the different variables).

There are many JavaScript variables, but for now, think of the numbers and strings. When you assign a text value to a variable, put double or single quotes around the value. Do not put quotes around the value when you assign a numeric value to a variable. If you put quotes around a numeric value, it will be treated as text. There are two types of variables, and they are,

  1. Global Variable in JavaScript
  2. Local Variable in JavaScript

Global Variable in JavaScript

Global variables are used for the variables that are required to be accessed throughout an Application, like totals, file paths, etc. A global variable can be accessed, whether retrieving the value of or assigning a value to it, anywhere in an Application. As a rule of thumb, it is best to avoid using too many global variables and instead use the properties for those items you want to access in other places, providing "get" and "set" accessors. Thus, the values cannot be changed accidentally.

Local variable in JavaScript

Local variables are used for the variables which are only needed in a particular module/class/sub. When a local variable is declared and accessed, it can only be of a specified class or method. You can have the local variables with the same name in the various functions because the local variables are only recognized by the function in which they are declared.

Example

<!doctype html>      
<html>      
      
<head>      
    <title>variable</title>      
</head>      
      
<body>      
    <script>      
        var x = 10; // It is a Global Variable      
        function add() {      
            var y = 20; //local variable      
            var some = 0; //Local variable      
            for (var i = x; i < y; i++) {      
                some = some + i;      
                document.write(some + "<br> ");      
            }      
        }      
    </script> <input type="button" value="submit" onclick="add()" /> </body>      
      
</html>  

Output

Output

After clicking the "Submit" button, the output will be,

10

21

33

46

60

75

91

108

126

145

For more details, visit the following link,

Question 31- Explain Math Object In JavaScript.

Answer

JavaScript also provides a “Math” object to perform mathematical operations. Math object has properties and methods which helps to perform mathematical tasks. Math object is not a constructor. Math's methods and properties are static, so they can be accessed using Math as an object without creating one.

Math Properties in JavaScript

Math object has the following properties.

Property Description
E Returns Euler’s constant, approximate value 2.718
LN2 Returns the natural logarithm of 2, approximate value 0.693
LN10 Returns the natural logarithm of 10, approximate value 2.302
LOG2E Returns base 2 logarithms of E, approximate value 1.442
LOG10E Returns base 10 logarithms of E, approximate value 0.434
PI Returns PI, approximate value 3.14
SQRT1_2 Returns square root of ½ , approximate value 0.707
SQRT2 Returns square root of 2, approximate value 1.414

The properties listed above can be accessed as follows,

var pi=Math.PI;

Math Methods in JavaScript

Math object provides the following methods for mathematical operations.

  • abs():
  • acos():
  • asin():
  • cos():
  • tan():
  • sin():
  • ceil():
  • floor():
  • max():
  • min():
  • exp():
  • log():
  • pow():
  • random ():
  • round ():
  • sqrt ():

For more details, visit the following link,

Question 32. What are the Event Handlers in JavaScript?

Answer

Event Handlers are the triggers that execute JavaScript when something happens, such as a click or move of your mouse over a link.

Here, I’ll try to provide the proper syntax of some event handlers.

Some are as follows,

  • onClick
  • onFocus
  • onLoad
  • onMouseOver
  • onMouseOut
  • onSelect
  • onUnload

onClick onClick handlers execute something only when the user clicks on the buttons, links, etc. onLoad, onunLoad The onload event handler executes JavaScript after loading.

onMouseOver, onMouseOut

<a href="#" onMouseOver="document.write(‘hello buddy!"> Welcome!</a>       
<a href="#" onMouseOut="alert('Be happy!')">Bye Bye!</a>   

onFocus

<form>      
<input onfocus="this.value=''" type="text" value="Your email">      
</form>

onSelect

onSelect event fires when the target element has its text selected (highlighted by the user).

For more details, visit the following link,

Question 33. How can you create a Date Object and Compare Two Dates Using JavaScript?

Answer

The following describes the creation of Date objects,

  1. First, we need to create a date object.
  2. The Date object is used to work with the date and time.
  3. Date objects are created with the Date() constructor.
  4. There are four ways of instantiating a date object, 
    a. new Date() //This will return the current date and time.
    b. new Date(milliseconds)
    c. new Date(dateString)
    d. new Date(year, month, day, hours, minutes, seconds, milliseconds)
  5. Here are a few examples of instantiating a date,
    a.var today = new Date() //Current date
    b.var anotherDate = new Date("March 01, 2000 20:50:10")
    c.var anotherDate = new Date(2000,03,01)
    d.var anotherDate = new Date(2000,03,01,20,50,10)

The following describes how to compare the two dates,

  1. I have two dates. Date one is 15-01-2010, and another date is 15-01-2011.
  2. I compare these two dates using the following JavaScript code,
<scripttypescripttype = "text/javascript"    
language = "javascript" >    
    
 function CompareDate() {    
  //Note: 00 is month i.e. January      
  var dateOne = new Date(2010, 00, 15); //Year, Month, Date      
  var dateTwo = new Date(2011, 00, 15); //Year, Month, Date      
  if (dateOne > dateTwo) {    
   alert("Date One is greather then Date Two.");    
  } else {    
   alert("Date Two is greather then Date One.");    
  }    
 }    
    
CompareDate();     
</script> 

Output

Output

For more details, visit the following link,

Question 34. What are Prototype Objects in JavaScript?

Answer

A Prototype Object is an object which simplifies the process of adding the custom properties/methods to all the instances of an object. In JavaScript, you can add custom properties to Prebuilt and Custom objects.

The following briefly describes Prebuilt and Custom Objects in JavaScript,

  • Prebuilt- These are the objects created with the new keyword, such as an image, string, date, array object, and so on.
  • Custom- These are the objects which the developer creates to hold the properties or other information, for example,

Let's see some code in action to create and invoke the objects in JavaScript.  

<script language="javascript" type="text/javascript">      
    function Greet(mode) {      
        this.mode = mode;      
        this.callgreet = function() {      
            alert('Good ' + this.mode)      
        }      
    }      
    obj1 = new Greet("Morning")      
    obj1.callgreet() //alerts "Good Morning"       
    obj2 = new Greet("Evening")      
    obj2.callgreet() //alerts "Good Evening"      
</script>  

For more details, visit the following link,

Question 35- Explain Binding in JavaScript

Answer

Early binding in JvaScript

We can use a helper function, "bind", that forces this.

The following is an example of such a function. It accepts a function "func" and returns a wrapper, which calls "func" withthis = "fixThis".

Example    

function bind(func, fixThis) {      
    return function() {      
        return func.apply(fixThis, arguments)      
    }      
}

Late binding in JavaScript

Late binding is a variation of a bind with slightly different behavior.

In short, it means “binding on-call time” instead of “immediate binding”.

Late Binding in Action

We use "bindLate" instead of "bind" to use late binding.

Example

<!DOCTYLE HTML>      
<html>      
      
<body>      
    <script>      
        function bindLate(funcName, fixThis) { // instead of bind      
            return function() {      
                return fixThis[funcName].apply(fixThis, arguments)      
            }      
        }      
      
        function Mymenu(elem) {      
            this.Hello = function() {      
                alert('Mymenu')      
            }      
            elem.onclick = bindLate('Hello', this)      
        }      
      
        function BigMenu(elem) {      
            Mymenu.apply(this, arguments)      
            this.Hello = function() {      
                alert('BigMenu')      
            }      
        }      
        new BigMenu(document.body)      
    </script> Click here. I'm a BigMenu! </body>      
      
</html>

For more details, visit the following link,

Question 36. How can you create a class and object of that class in JavaScript?

Answer

JavaScript is a prototype-based programming style of object-oriented programming in which classes are absent.

Creating Class in JavaScript

The following syntax is used for declaring a class in JavaScript,  

function Emp() {      
    alert('Emp instantiated');      
}

Here, Emp can act as a class in JavaScript. 

  1. Creating Objects of Emp Class Using the following syntax, we can create an object of the Emp class: var Emp1 = new Emp(); As soon as we create an object of the Emp class, the constructor will be called. Here, the above function Emp would be treated as a class in JavaScript.

    function

  2. Running the code

    code

For more details, visit the following link,

Question 37. What is the callback approach in JavaScript?

Answer

The callback design approach is nothing but the implementation of a functional design approach. We know that there is no concrete class implementation in JavaScript, and everything is an object, and obviously, a function is also one type of object in JavaScript. The USP of a function type of an object is "It is a first-class object". In other words, it enjoys a higher priority in the Application.

We can now pass a function as a parameter of another function. When the function (called) function finishes its execution, it can call another function (which is nothing but a callback). Hence, the function that will execute after the execution of some other function is called the callback function. JavaScript and various JavaScript libraries (like jQuery) use callback functions occasionally.

Start with a sample example.

We will now implement a few callback functions in this section. Try to understand the following code,

<%@ Page Language="C#" AutoEventWireup="true" CodeBehind="JavaScript.aspx.cs"Inherits="JavaScript.JavaScript" %>      
    <!DOCTYPE html>      
    <html xmlns="https://www.w3.org/1999/xhtml">      
      
    <head runat="server"> </head>      
      
    <body>      
        <form id="form1" runat="server">      
            <script>      
                function call() {      
                    alert("I am callback function");      
                }      
      
                function a(callBack) {      
                    callBack();      
                }      
                //Passing function name as argument      
                a(call);      
            </script>      
        </form>      
    </body>      
      
    </html>   

In this example, we have defined two functions ("call" and "a"), and then we are calling a function by passing the name of the call() function. Thus, we are calling the callback function from function a. Here is the sample output,

output

For more details, visit the following link,

Question 38. What is JavaScript Number Object?

Answer 

The number object in JavaScript is used to represent the numeric values. Unlike other programming languages, JavaScript does not provide different types of numbers, like integer, float, short, etc. In JavaScript, numbers are always stored as double-precision floating-point numbers. Numbers are stored in 64-bit format, where the fraction is stored in bits 0 to 51, the exponent in bits 52 to 62, and the sign in bit 63. The Number object is created as follows- var value = new Number(numberValue);

Number Properties

The following are the properties of a Number.

Property Description
MAX_VALUE Returns the largest possible value in JavaScript, 1.7976931348623157E+308
MIN_VALUE Returns the smallest possible value in JavaScript, 5E-324
NaN Represents value that is not a number
NEGATIVE_INFINITY Represents value that is less than MIN_VALUE
POSITIVE_INFINITY Represents value that is greater than MAX_VALUE

Number Methods

The following are the Number methods in JavaScript.

  1. toExponential()-  This method returns the string representing a given number in the exponential format. It takes one optional parameter, an integer specifying the number of digits after the decimal points. Syntax- x.toExponential(fractiondigits);
  2. toFixed()-  This method formats a number with a specific number of digits to the right of the decimal point. It takes one optional parameter representing the number of digits appearing after the decimal points. If the parameter is not given, it is treated as 0.
    Syntax- x.toFixed(digits);
  3. toPrecision()-  This method returns a string with a number written with a specified length. It takes one optional parameter, which defines the number of digits (including digits to the left and right of the decimal point) to be displayed.
    Syntax- x.toPrecision(digits);
  4. toString()-  This method returns the string representation of a number. It takes one optional parameter specifying the base for representing the numeric value. The parameter value should be between 2 to 36. If the parameter is not specified, the base is assumed to be 10.
    Syntax- x.toString(radix);
  5. valueOf()-  This method returns the value of a number.
    Syntax- x.valueOf();

For more details, visit the following link,

Question 39. Explain the try-catch statement in JavaScript.

Answer

The try-catch Statement: In JavaScript, you need to write the code where you can generate an error in the try block. Immediately after the try block, there is a catch block specifying the exception type you want to catch. The syntax of the try-catch statement is as follows,

Try {      
    // code that can cause an error      
}      
Catch(err) {      
    // What to do when an error occurs      
}

In the preceding syntax, there are two blocks: try and catch. The try block contains the suspected code that can generate the errors. If the error occurs, the try block throws an exception, which is caught by each block. There is another optional block known as a final block, which is associated with the try-catch statement. The syntax of the finally block is s follows.

Try {    
 // code that can use an error      
} catch (err) {    
 // what to do when an error occurs      
}    
Finally    
}    
// code that executes in all cases      
}

The optional finally block of the try-catch statement always runs its code, whether or not exceptions are thrown. If the code in the try block runs completely, the finally block executes. If there is an error, the catch block executes, and then the finally block executes. Any time control is about to return to the caller from inside a try or catch block through an explicit return statement; the finally block executes just before the control returns.

For more details, visit the following link,

Question 40. What is the difference between Java and JavaScript?

Answer

Java and JavaScript are both object-oriented programming languages, but JavaScript is an object-oriented scripting language. They are completely different programming languages with a small number of similarities. JavaScript is mainly used in Web pages. JavaScript follows almost all Java expression syntax and naming conventions. This is the main reason for calling it JavaScript. Unlike Java, JavaScript does not bother about the methods, variables, and classes. Java is much more complex than JavaScript. Let us compare Java and JavaScript in detail.

  • In Java, the source code is first converted into an intermediate code known as the byte. This byte code is non-readable by humans and is independent of any machine. Afterward, this byte code is interpreted by the interpreter (Java Virtual Machine). Since JavaScript is a scripting language, it is only interpreted. This is why making changes in a Java program are more complex than in a JavaScript program.
  • Java needs the Java Development Kit. JavaScript mainly requires a text editor.
  • Java is a strongly typed language. On the other hand, JavaScript is a loosely typed language.
  • JavaScript is a front-end language in a Web environment, whereas Java is a back-end language.
  • JavaScript is considered a part of the HTML file, so it is visible in the source file. Java applets are not a part of the HTML file, so they are not visible in the source file.
  • Java is very complex to learn due to its rules and restrictions, whereas JavaScript is easier to learn than Java.
  • The User Interface of JavaScript is developed in HTML and very easily understood. In contrast, the User Interface of Java is developed in AWT or Swing, which is very complex to understand.
  • The client side is more secure in Java compared to JavaScript.
  • Routines are known as methods and functions in Java and JavaScript.
  • Java supports Polymorphism, but JavaScript does not support Polymorphism.
  • Java uses classes and objects to make its code reusable easily, but this service is not available in JavaScript.

For more details, visit the following link,

Question 41. What are the advantages of JavaScript?

Answer

Advantages of JavaScript

  1. Choose short and meaningful but readable variable names.
  2. Avoid global variables whenever possible.
  3. Use one global object to encapsulate any global variables you need.
  4. Always use var to declare your variables.
  5. Suppose you are using any loop like for each or while with the multiple statements, don’t forget to use starting curly braces and ending curly braces. Avoid starting and ending the curly braces if you are writing with a single statement.
  6. Try to use the comments, if necessary, which will help you/others to understand better in later days.
  7. Indent your code, so it’s readable.
  8. Use curly braces to define the blocks of the code.
  9. Comment your code.
  10. Always end your statement with a semicolon.
  11. Always write the statements in one line because if you split the statement into multiple lines, for each line, the compiler places a semicolon at the end of a line, which is wrong. Thus, you have to be more careful while writing.
  12. If possible, try using Typescript/ JavaScript++ instead of JavaScript because it checks syntaxes at the compile time and supports OOPS features.
  13. Maintains two kinds of JavaScript files, which are-  a.Minimized files for production b.JavaScript file for development.
  14. Be aware of an automatic semi-colon insertion that happens.
  15. Use for each rather than for loop.
  16. Maintain JavaScript files lightweight. Use a different JavaScript file. This can be possible for each functionality.
  17. Declare the variables outside loops.
  18. Reduce DOM operations.
  19. e aware of the duplicate members (member field, member function).
  20. Always place the script file reference at the end of the body tag.
  21. Always separate JavaScript code from the HTML file.
  22. Always use === comparison.
  23. Always try to avoid Eval() because it decreases performance.
  24. Always try to use {} instead of Object() because Object() decreases the performance.
  25. If possible, use shorthand notations.
  26. Use the Switch case instead of too many if-else blocks.
  27. Use anonymous functions instead of naming the functions, if possible.
  28. Cache your selectors in the variables for further use.
  29. Do not mix CSS properties with JavaScript / JQuery. Instead, we can use CSS classes in JavaScript / JQuery.
  30. Before writing any condition with the DOM element, first, check whether the DOM element is defined or not.

For more details, visit the following link,

Question 42. Explain the concept of chaining in JavaScript

Answer

This technique got popular from jQuery. We write a series of statements, one after the other, like a chain. 

Example

$("#h1").text("Change text").css("color", "red");       
Another example of chaining while working with strings:       
var s="hello";       
s.substring(0,4).replace('h','H'); //Hell 

The Chaining Method is called Cascading because it repeatedly calls one method on an object, forming a chain/continuous line of the code.

Implementation of Chaining

When a method returns this, the entire object is returned & it is passed to the next method, called chaining. Example,

var games = function() {      
    this.name = '';      
}      
games.prototype.getName = function() {      
    this.name = 'Age of Empire';      
    return this;      
}      
games.prototype.setName = function(n) {      
        this.name = n;      
    }      
    //now execute it       
var g = new games();      
g.getName().setName('Angry Birds');      
console.log(g.name);    

We’ve created a getName method, which returns this and implemented chaining.

Advantages 

  • The code is more maintainable, simple, and lean.
  • It is easy to read the chaining code.

For more details, visit the following link,

Question 43. What are the Pure and Impure JavaScript functions?

Answer

Pure function

These functions always return the same value when given the same arguments. They take some parameters and return a value based on these but don’t change the parameter values. An example product is a function that always gives the same output, depending upon the input.

function product(a, b) {      
    return a * b;      
}      
console.log(product(2, 3)); // always give 6 whenever you pass 2, 3    

Another nice property of the pure function is that it doesn’t modify the states of the variables out of its scope.

Impure function

The impure function may have side effects and modify the arguments passed to them. The return value will depend upon the arguments. There may be a case where for the same arguments, you’ll get different values, 

Example

var count = 0;      
      
function Hits() {      
    count += 1;      
}      
Hits(); // will make count 1       
Hits(); // will make count 2       
Hits(); // will make count 3

Here, it's using an external variable count and also modifying it. If a function has side effects, whether it updates any file or a database, it also falls under the category of an impure function.

Summary of differences

Pure function Impure function
No side effects like update or db calls It may have side effects
Don’t modify arguments that are passed to them May modify arguments passed to them,
Always return the same value You may get different values even if you call with the same arguments.

For more details, visit the following link,

Question 44. Explain the “this” and “delete” keywords in JavaScript

Answer

Delete keyword

When we work on large Applications, we work with many objects. We are familiar with the problems like memory leaks, the performance of an Application that is not good and similar issues arising at a later stage. I always recommend that we know how much memory we consume in our Application.

Example

Chrome provides a quick way to look into memory usage.

The main advantage is to delete an unwanted property from an object.

var automobile = {engine: true, fuel: true, tyres:2 };       
var car = Object.create (automobile); //car is instanceof automobile       
console.log (car.tyres); // 2 it inherits from parent class       
//as we know car has own tyres then we can create own property of car object       
car.tyres = 4; // will make own tyre property of car object 

This keyword

“this” is not a variable. It is a keyword. You cannot change the value of this. It refers to the global object in all the global codes.

We know how to create multiple objects. We can use the Object Constructor function. We’ll use this keyword to create a property that belongs to a function.

function Automobile(engine, fuel, tyres) {      
    this.engine = engine;      
    this.fuel = fuel;      
    this.tyres = tyres;      
}      
var car = new Automobile(true, true, 4);      
var bike = new Automobile(true, true, 2);    

This refers to the parent object in the body of the function,

var counter = {      
    val: 0,      
    increment: function() {      
        this.val += 1;      
    }      
};      
counter.increment();      
console.log(counter.val); // 1       
counter['increment']();      
console.log(counter.val); // 2   

For more details, visit the following link,

Question 45. Is JavaScript an object-oriented language?

Answer 

Yes, it is, but many developers differ because there is no “class” keyword. I believe JavaScript has all the ingredients to be an OOP language. We can read in detail OOP in JavaScript

Encapsulation

Encapsulate means “enclose (something) in or as if in a capsule”. It refers to enclosing all the functionalities within that object, so it is hidden from the rest of the Application. There are many ways to create the Objects (refer to Voice of a Developer – part 2 for the details). Below is the ubiquitous object literal pattern, my favorite way to declare the objects,

var myObj = {name: "Sumit", profession: "Developer", getDetails: function(n, p){       
return n+' ' +p;       
}       
};   

Inheritance

JavaScript supports prototypal inheritance rather than classical inheritance. We studied this in part 2. Let us dig into it in further detail. There are two concepts,

Prototype property

There is another property called prototype property for an inheritance. Every JavaScript function has a prototype property, and you attach the properties and methods to this prototype property when you want to implement inheritance. Firefox and most versions of Safari and Chrome have a __proto__ “pseudo”, which we have learned in part 2. 

Prototype attribute

JavaScript uses this prototype chain to look for the properties and methods of an object. JS runtime first looks property on the object. If not found, looks for the property on the object’s prototype—the object it inherited, its properties from. This is called prototype chaining.

Abstraction

It means hiding certain details and showing the required objects. This improves the readability and maintainability of the code. It is good to adopt an abstraction for good code quality and to reduce the risk of an object getting modified outside accidentally. For more details, visit the following link,

Question 46. What is a JavaScript engine? How does the JavaScript engine work?

Answer

It’s a program or a library that executes JavaScript code.

library

Evolution of JavaScript engines

Brendan Eich created the 1st JavaScript engine in the late 1990s for Netscape. It was named SpiderMonkey and was written in C++. Here is the process of working,

process

The parser takes Javascript and generates an Abstract Syntax Tree (AST).

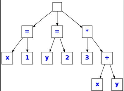
AST- It’s just a syntax tree and a tree representation of the source code,

Example

tree

After AST is generated, there are two choices, depending upon the JavaScript engine, to generate the bytecode.

For example-  Google V8 & Chakra generate Native code, and both are high-speed engines to run JavaScript.

diagram

For more details, visit the following link,

Question 47. What mistakes do developers generally make in JavaScript code?

Answer

As a developer, I sometimes face issues because of my silly programming mistakes, and I have learned from them. There can be the following mistakes-

Equality checks

We check the variables for certain values, but we can use two types of operators. I suggest using strict operators over type converting. Type converting operator like == converts operands if they are not the same type. You can try the following statements and see the output to demonstrate or test.​​​​​​

== 1 // true       
"1" == 1 // true       
== '1' // true       
== false // true  

So, the mistake of using the == operator results in a TRUE value for 1==”1”, which can be wrong in a real scenario. Therefore, it is always advisable to use strict type operators.

Strict operators like === don’t convert operands and return true if the operands are strictly equal.

=== 1 // true       
"1" === 1 // false       
=== false // true    

Concatenation

Javascript uses the + operator for concatenation & addition. Now, another common mistake is to use mixed numbers & string operands. For example-

var y = ‘10’;       
var x= 1 + y; // will give 110

Use the function parseInt in such a scenario to rescue you. Otherwise, you’ll spend time debugging.

var x= 1 + parseInt(y); // will give 11 

Float point numbers

Programming languages are not always correct to match the floating-point numbers. Let’s see the right way to match the floating-point numbers.

For example,

var f = 0.1;       
var g = 0.2;       
var h= f + g;       
(h === 0.3) // false because h is 0.30000000000000004

Floating numbers are saved in 64 bits. Hence, the right way to do this is,

var h = (f * 10 + g * 10) / 10; // h is 0/3       
(h === 0.3) // true    

Usage of undefined as a variable in JavaScript

Often, we use undefined as a variable. Let’s take the scenario given below,

scenario

The correct way is to use typeof when checking for undefined,

typeof

For more details, visit the following link,

Question 48. How many data types are in JavaScript?

Answer

There are two types of data types in JavaScript.

Primitive data type

  • String
  • Number
  • Boolean
  • Undefined
  • Null

Non-primitive (reference) data type

  • Object
  • Array
  • RegExp

For more details, visit the following link,

Question 49. How can you declare a function in JavaScript and its hoisting?

Answer 

The traditional way of defining a function is,

function logMe() //function name logMe       
{      
    console.log('Log me in');      
}      
logMe();    

If you skip the function name, it'll become an anonymous function. We'll discuss them later, but here is the code.

(function() {      
    console.log('Log me in');      
})(); // we’re calling this anonymous function;

Function hoisting

It is the process in which JavaScript runtime hoists all the functions declared, using the function declaration syntax at the top of the JavaScript file. Look at the example given below,

function logMe() {      
    console.log('Log me in');      
}      
logMe();      
      
function logMe() {      
    console.log('Log me again');      
}      
logMe();  

Function Express

It’s the second form of declaring a function.

var log = function() {      
    console.log('Log me in');      
}  

Writing logMe after the function is futile because it can now be called using the assigned variable log.

Consider the following example,

var log = function logMe() {      
    console.log('Log me in');      
}      
log();      
var log = function logMe() {      
    console.log('Log me again');      
}      
log(); 

For more details, visit the following link,

Question 50. What are the Optional Parameters in JavaScript?

Answer

Optional Parameters are a great feature in a programming language. It helps the programmers pass fewer parameters to a function and assign the default value. For instance, the function “getEmployee(var id, var name)” takes two params ID and name. However, we will pass only one param as ID. Now, we try to access the name variable. Inside a function, it throws us an exception, which is undefined. To avoid the problem, we need to implement Optional Parameters. In JavaScript, it can be implemented in the following ways,

  1. Using undefined property
  2. Using arguments variable
  3. Using OR(||) operator

Using undefined property

The undefined property indicates that a value is not assigned to a variable. By using undefined, we can handle Optional Parameters in JavaScript.

Let’s analyze the following example,

function browseBlog(blogURL, type) {      
    if (blogURL === undefined) {      
        blogURL = "DefaultURL";      
    }      
    if (type === undefined) {      
        type = "DefaultType";      
    }      
    alert(blogURL);      
    alert(blogType);      
}      
browseBlog("www.c-sharpcorner.com", "Microsoft"); // two alerts with "www.c-sharpcorner.com", "Microsoft"      
browseBlog("www.c-sharpcorner.com"); // two alerts with "www.c-sharpcorner.com","DefaultType"

Using arguments variable

JavaScript functions have a built-in object called arguments. It is nothing but contains an array of parameters when the function is invoked. You can loop over the arguments object and find out all the parameters. Let’s see,

function browseBlog(blogURL, type) {      
    if (arguments.length == 0) // Means no parameters are passed       
    {      
        blogURL = “DefaultURL”;      
        Type = “DefaultBlog”;      
    }      
    if (arguments.length == 1) // Means second parameter is not passed       
    {      
        Type = “DefaultType”;      
    }      
    alert(blogURL);      
    alert(blogType);      
    // Get all parameters       
    for (i = 0; i < arguments.length; i++) {      
        alert(arguments[i]);      
    }      
}      
browseBlog("www.c-sharpcorner.com", "Microsoft"); // alerts two times with value "www.c-sharpcorner.com", "Microsoft"      
browseBlog("www.c-sharpcorner.com"); // alerts two times with value "www.c-sharpcorner.com", "DefaultType" 

Using OR (||) operator

The short-circuit OR operator || returns the left side of the left argument as true (evaluates to true in conditionals), or checks if the right argument is true and returns it. We can use this shortcut operator to manage the optional parameters in JavaScript. This method only allows the last arguments to be optional, and you cannot make an optional first parameter; middle parameters are optional.

Let’s analyze the following example,

function browseBlog(blogURL, type) {      
    alert(blogURL);      
    var blogType = type || "Default";      
    alert(blogType);      
}      
browseBlog("www.c-sharpcorner.com", "Microsoft"); // alerts two times with value "www.c-sharpcorner.com", "Microsoft"      
browseBlog("www.c-sharpcorner.com"); // alerts two times with value "www.c-sharpcorner.com", "Default"// This is just a sample script. Paste your real code (javascript or HTML) here.      
if ('this_is' == /an_example/) {      
    of_beautifier();      
} else {      
    var a = b ? (c % d) : e[f];      
}

More Interview Questions